HOME   LIST
‹–   –›

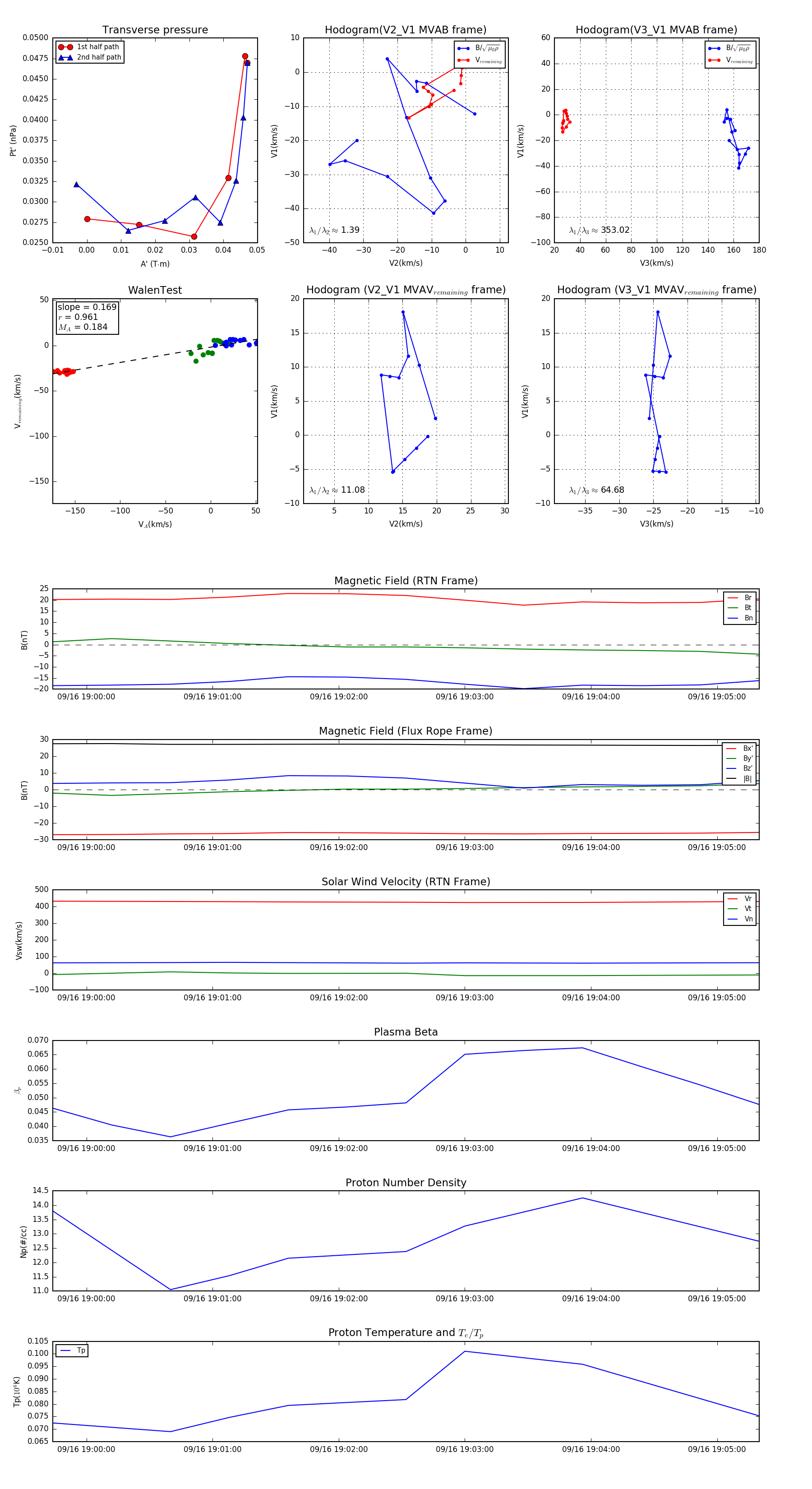
Flux Rope in 2024

Flux Rope Event 2024-09-16 18:59:44 ~ 2024-09-16 19:05:20 (337 seconds)


plot