HOME   LIST
‹–   –›

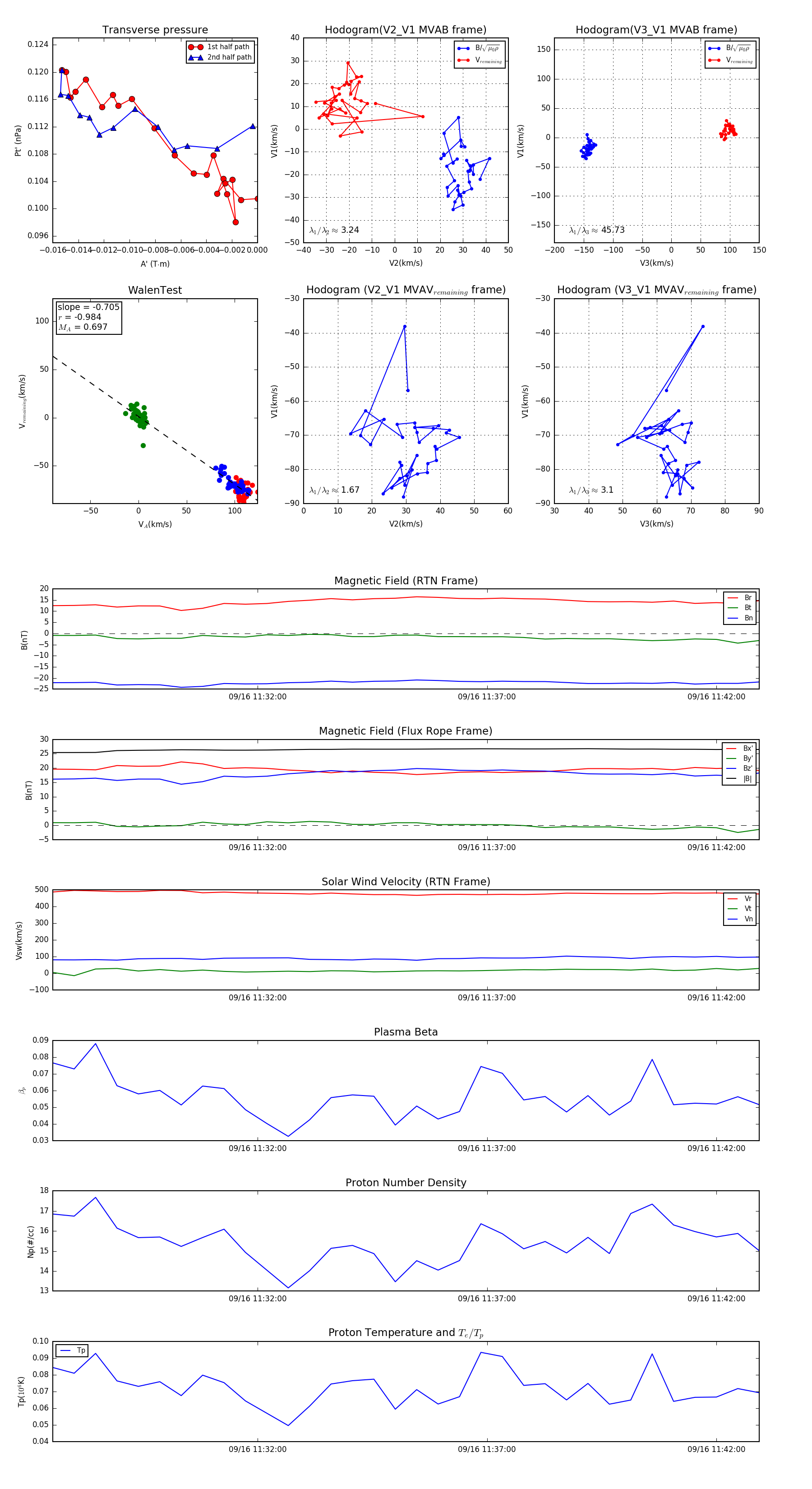
Flux Rope in 2024

Flux Rope Event 2024-09-16 11:27:32 ~ 2024-09-16 11:42:56 (925 seconds)


plot