HOME   LIST
‹–   –›

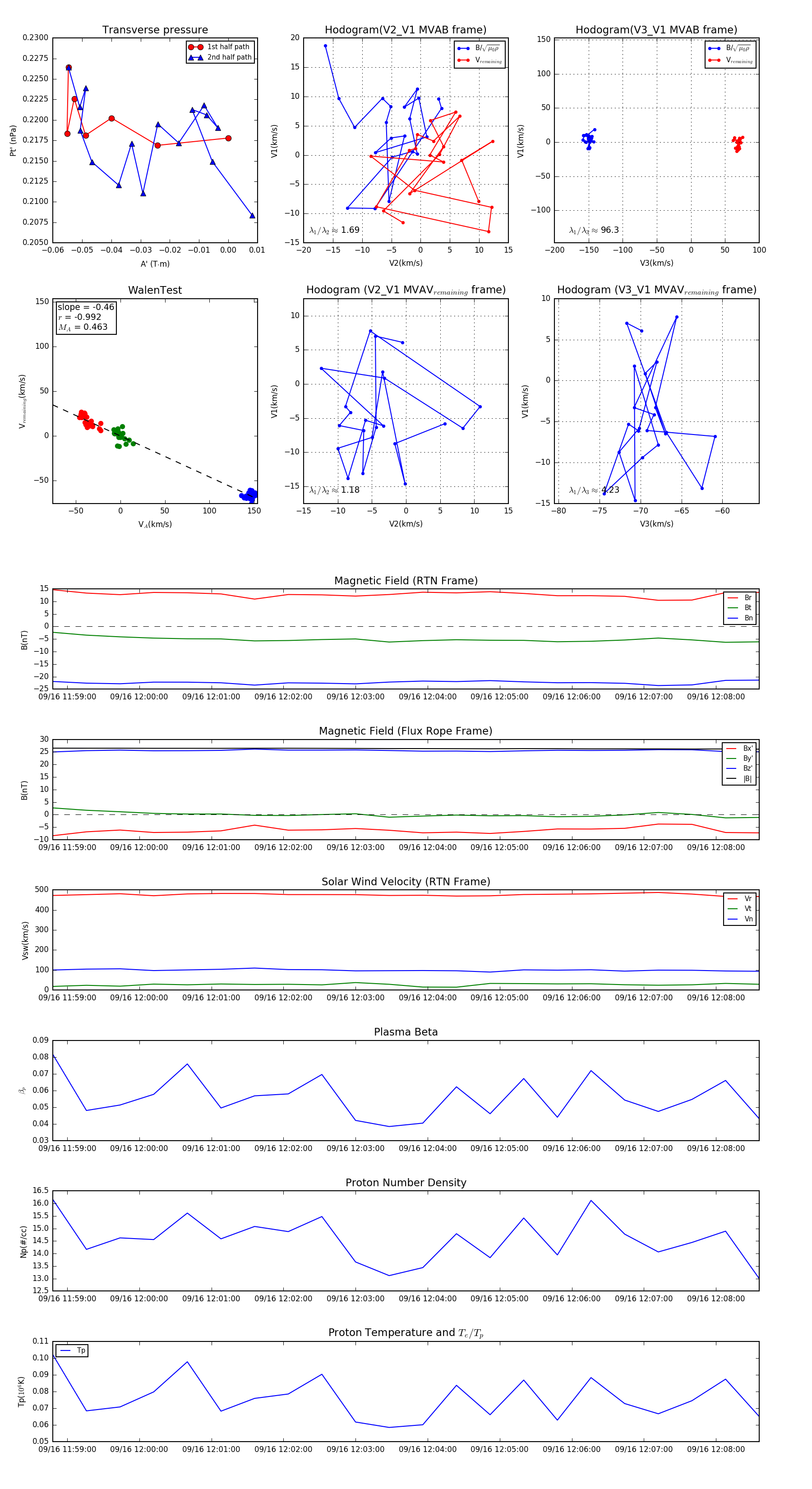
Flux Rope in 2024

Flux Rope Event 2024-09-16 11:58:48 ~ 2024-09-16 12:08:36 (589 seconds)


plot