HOME   LIST
‹–   –›

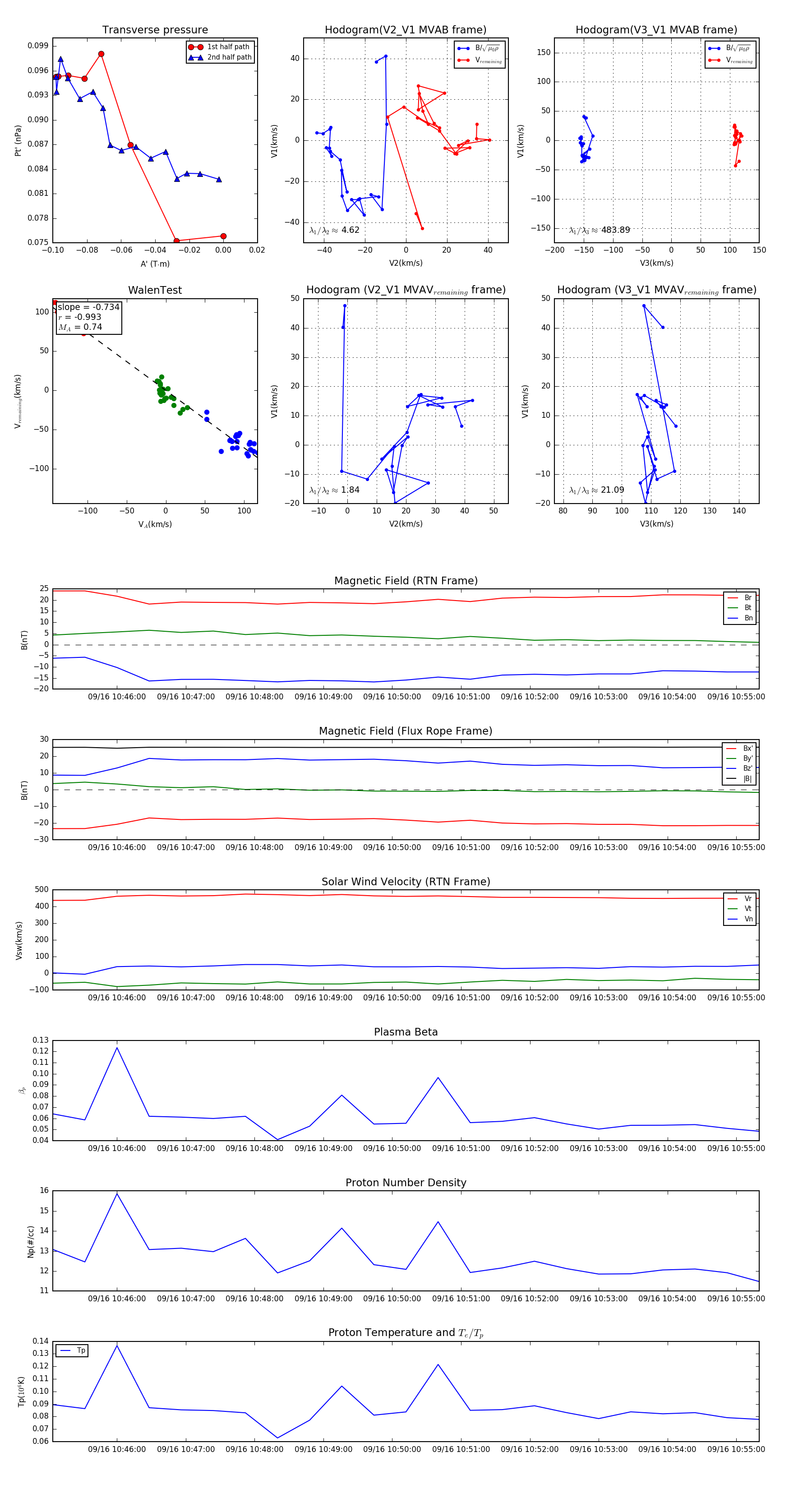
Flux Rope in 2024

Flux Rope Event 2024-09-16 10:45:04 ~ 2024-09-16 10:55:20 (617 seconds)


plot