HOME   LIST
‹–   –›

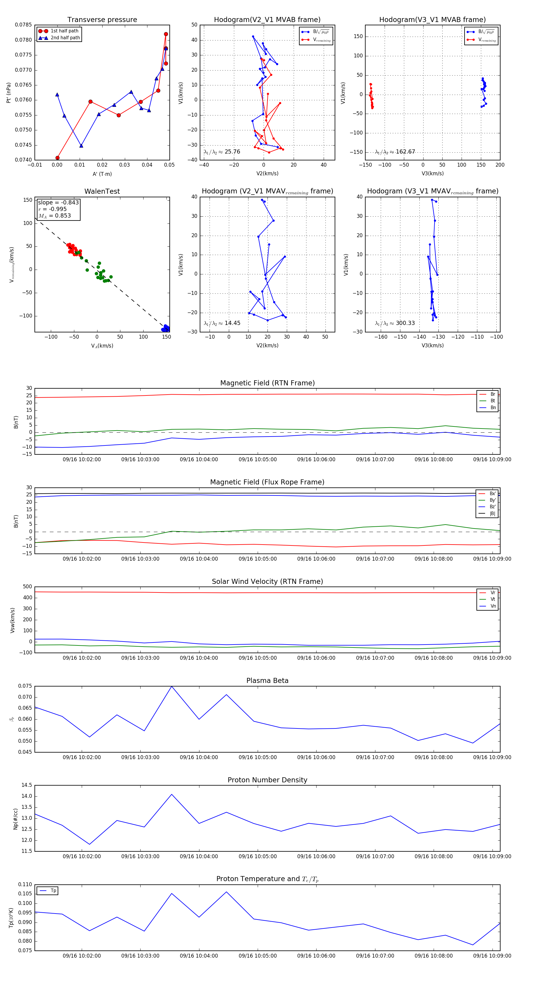
Flux Rope in 2024

Flux Rope Event 2024-09-16 10:01:12 ~ 2024-09-16 10:09:08 (477 seconds)


plot