HOME   LIST
‹–   –›

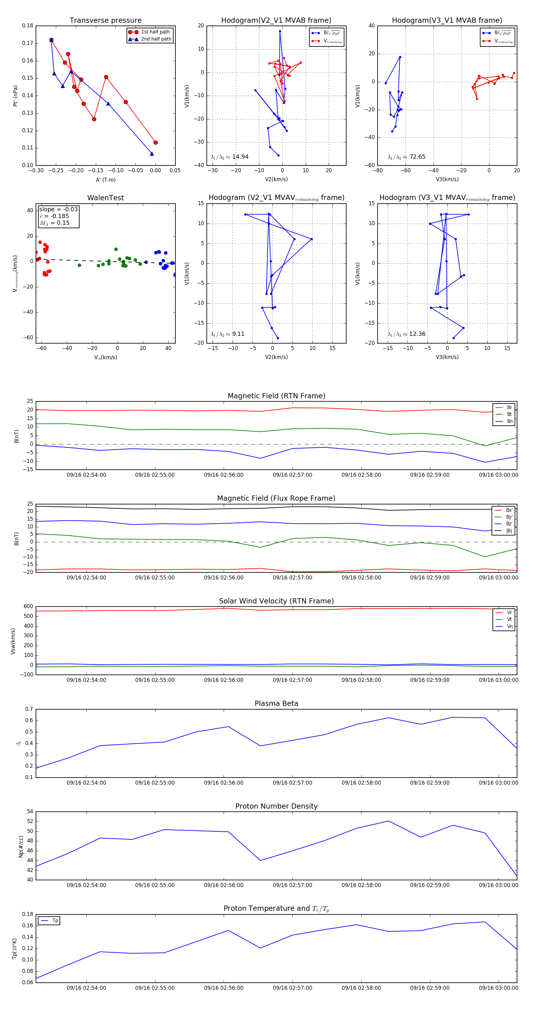
Flux Rope in 2024

Flux Rope Event 2024-09-16 02:53:16 ~ 2024-09-16 03:00:16 (421 seconds)


plot