HOME   LIST
‹–   –›

Flux Rope in 2024

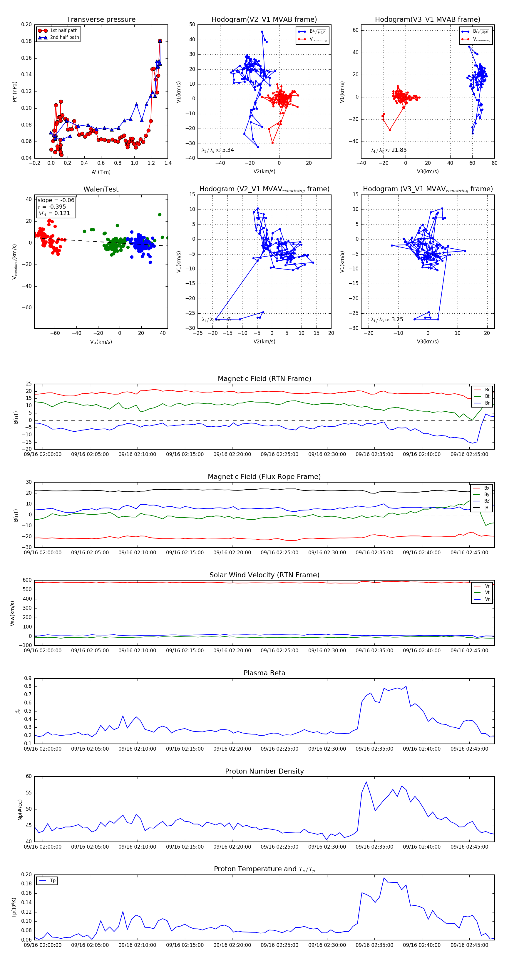
Flux Rope Event 2024-09-16 01:59:08 ~ 2024-09-16 02:47:40 (2913 seconds)


plot