HOME   LIST
‹–   –›

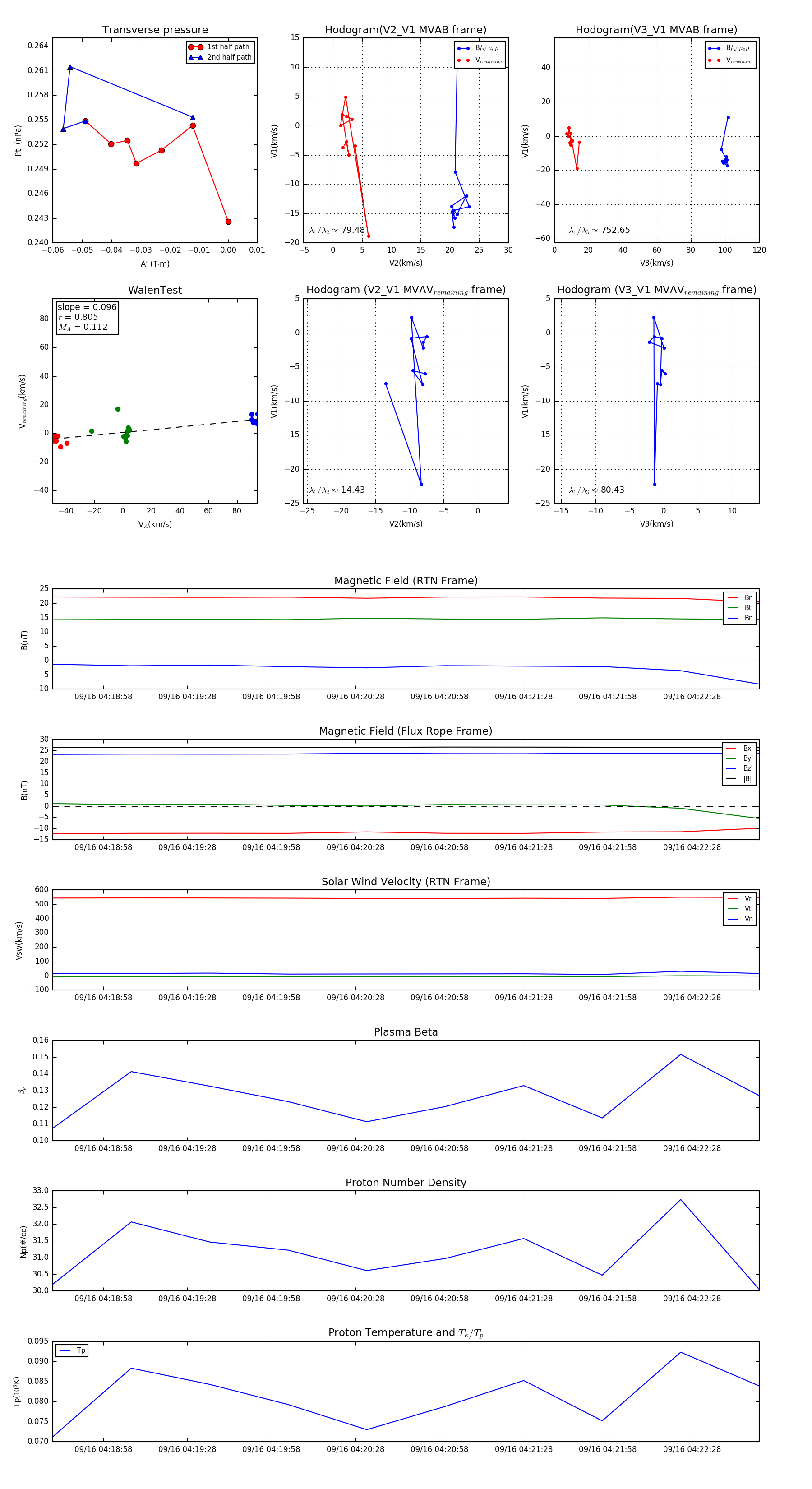
Flux Rope in 2024

Flux Rope Event 2024-09-16 04:18:40 ~ 2024-09-16 04:22:52 (253 seconds)


plot