HOME   LIST
‹–   –›

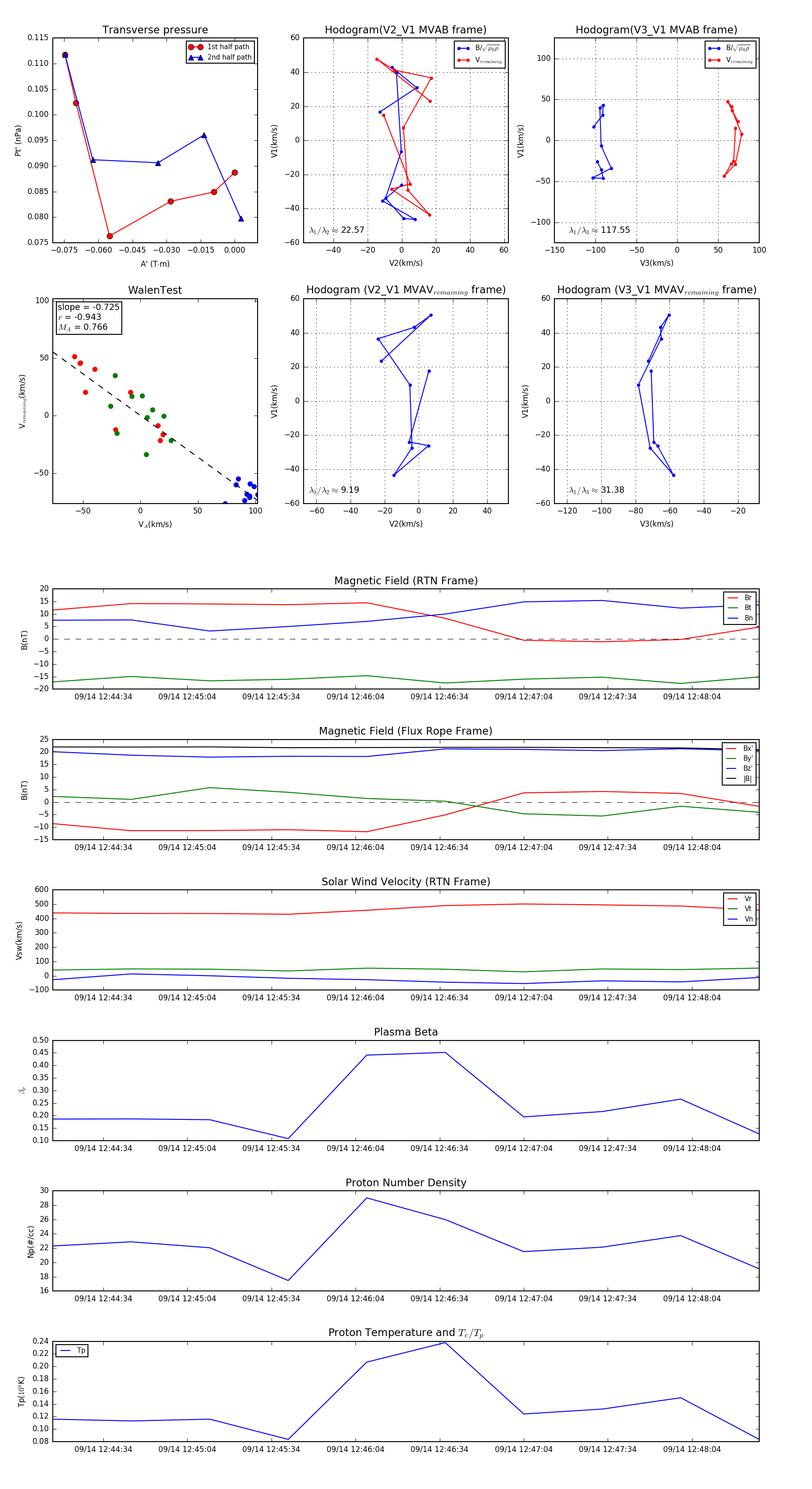
Flux Rope in 2024

Flux Rope Event 2024-09-14 12:44:16 ~ 2024-09-14 12:48:28 (253 seconds)


plot