HOME   LIST
‹–   –›

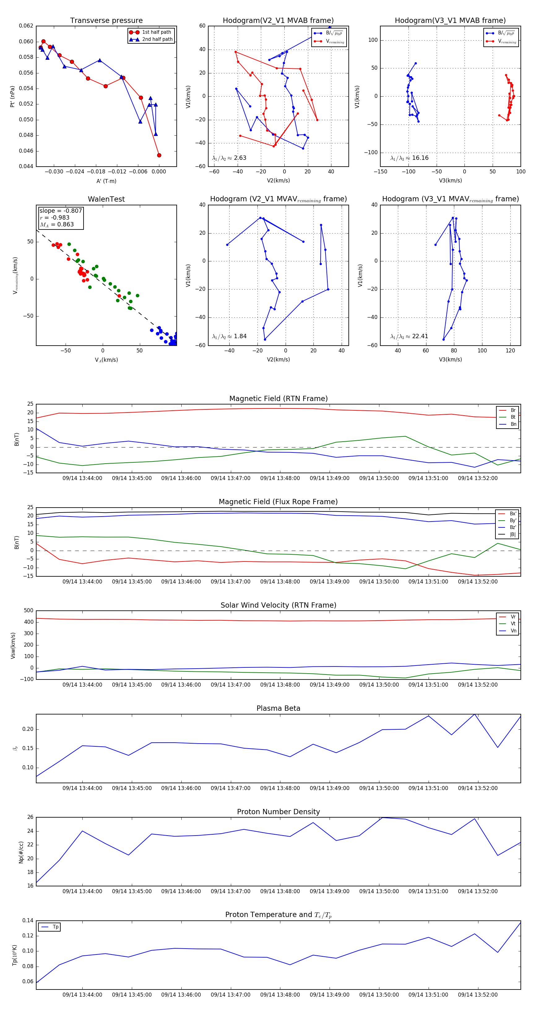
Flux Rope in 2024

Flux Rope Event 2024-09-14 13:43:04 ~ 2024-09-14 13:52:52 (589 seconds)


plot