HOME   LIST
‹–   –›

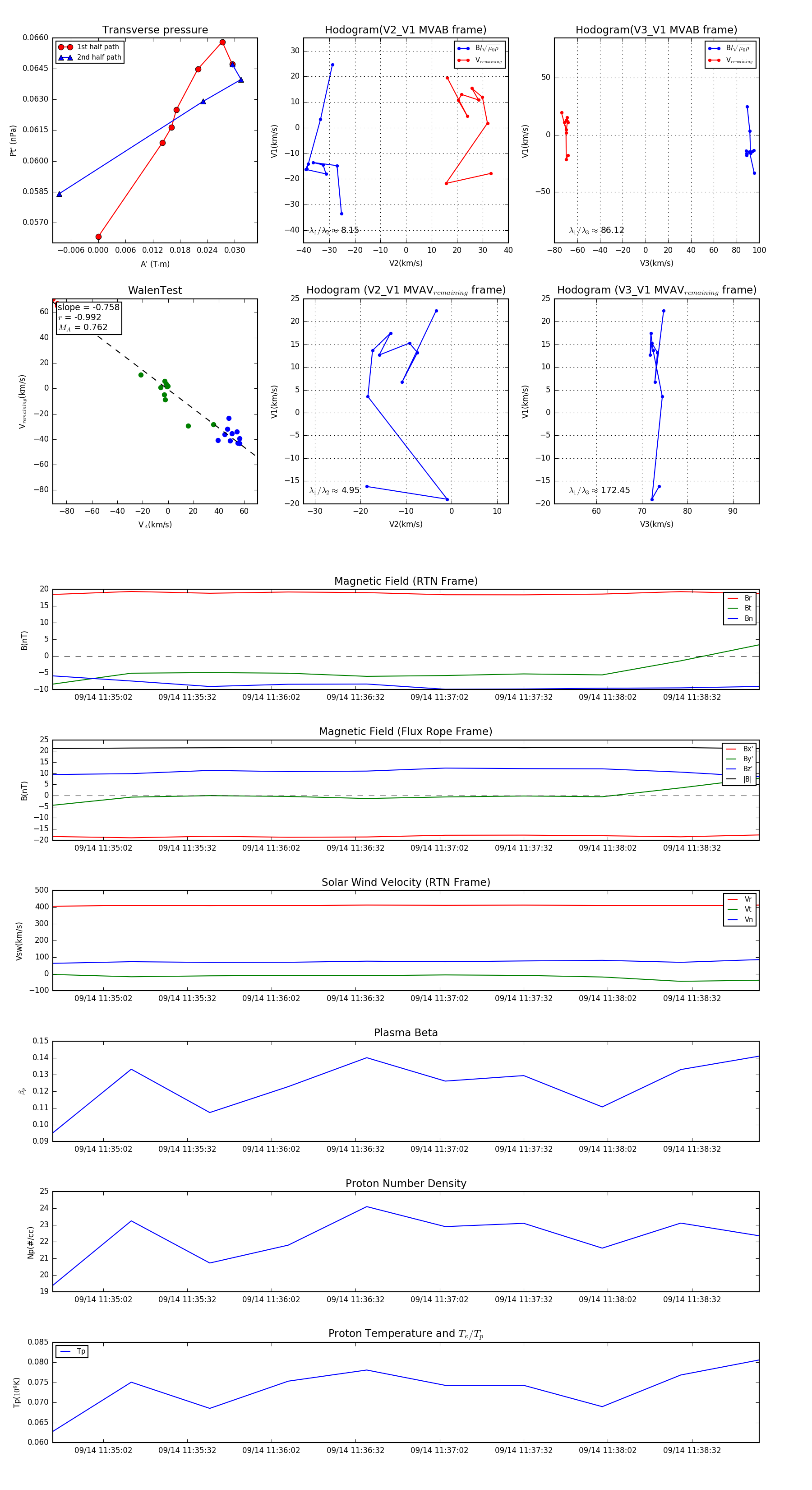
Flux Rope in 2024

Flux Rope Event 2024-09-14 11:34:44 ~ 2024-09-14 11:38:56 (253 seconds)


plot