HOME   LIST
‹–   –›

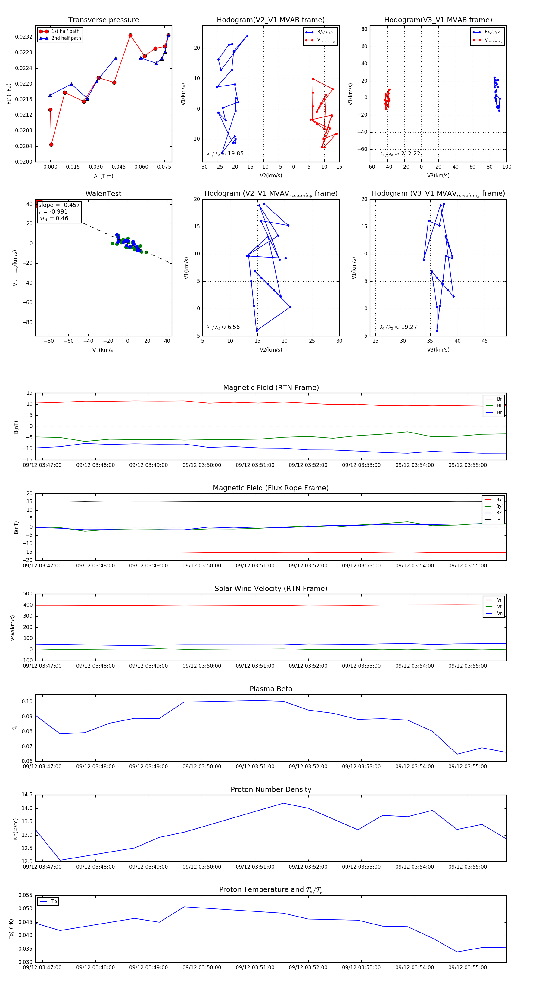
Flux Rope in 2024

Flux Rope Event 2024-09-12 03:46:52 ~ 2024-09-12 03:55:44 (533 seconds)


plot