HOME   LIST
‹–   –›

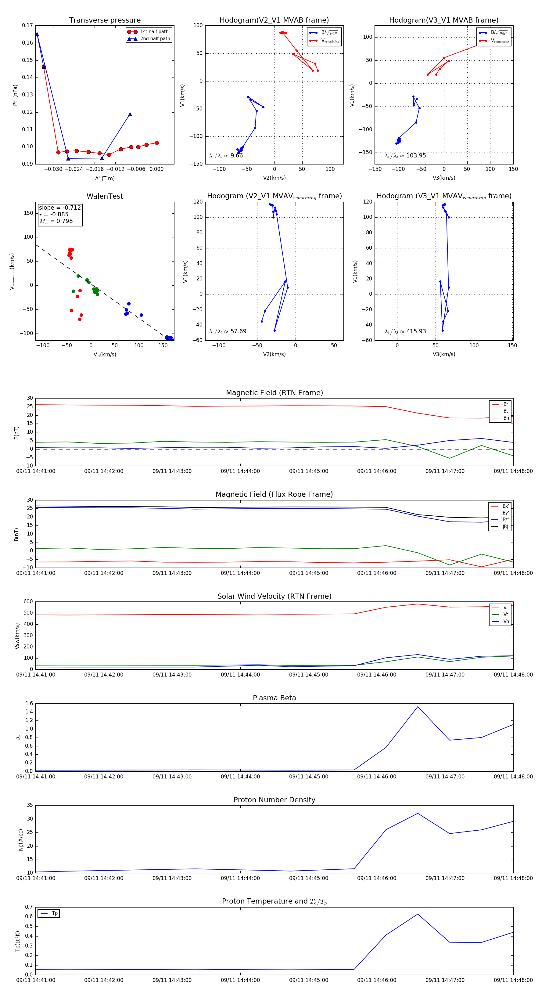
Flux Rope in 2024

Flux Rope Event 2024-09-11 14:41:00 ~ 2024-09-11 14:48:00 (421 seconds)


plot