HOME   LIST
‹–   –›

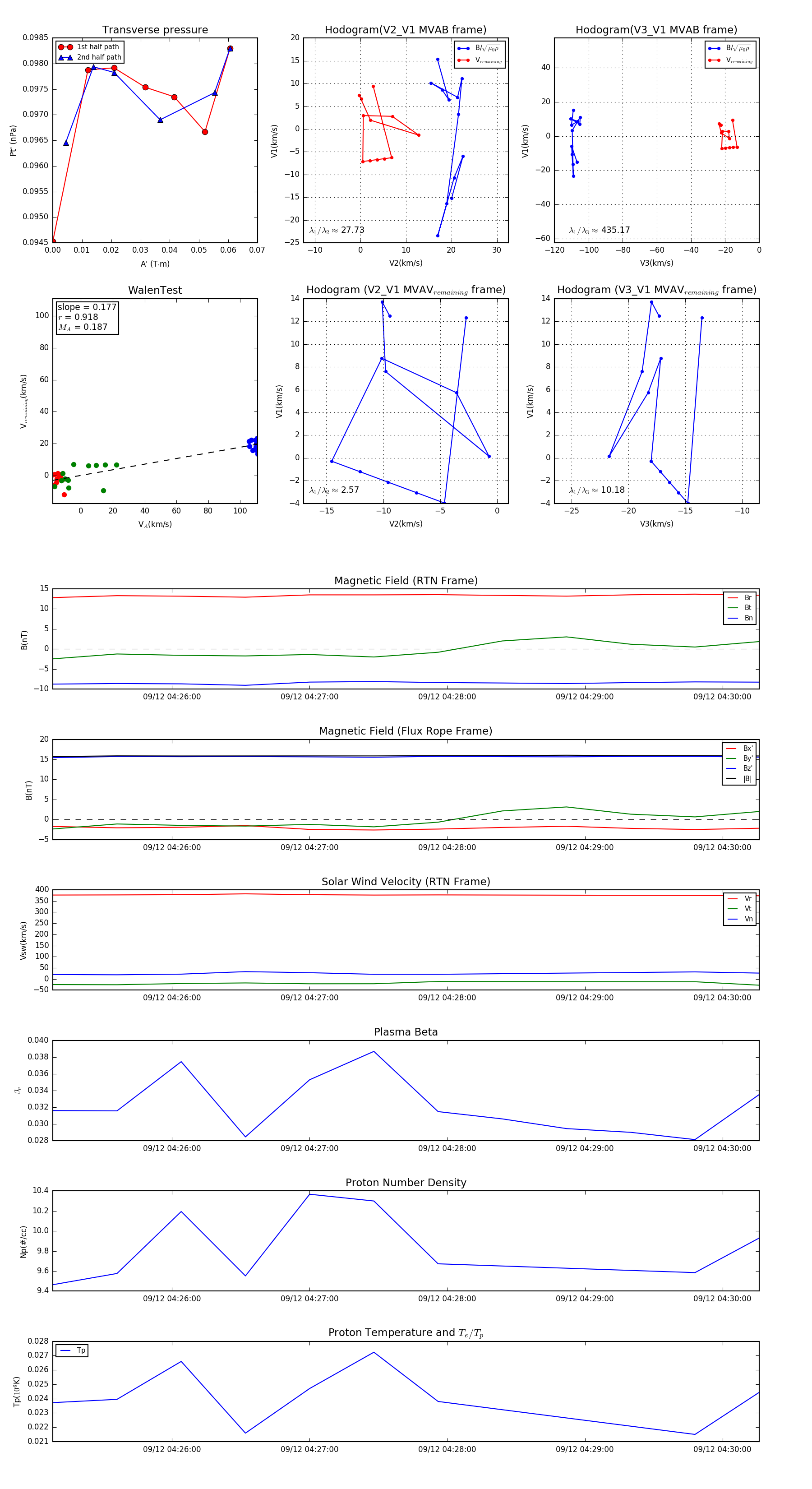
Flux Rope in 2024

Flux Rope Event 2024-09-12 04:25:08 ~ 2024-09-12 04:30:16 (309 seconds)


plot