HOME   LIST
‹–   –›

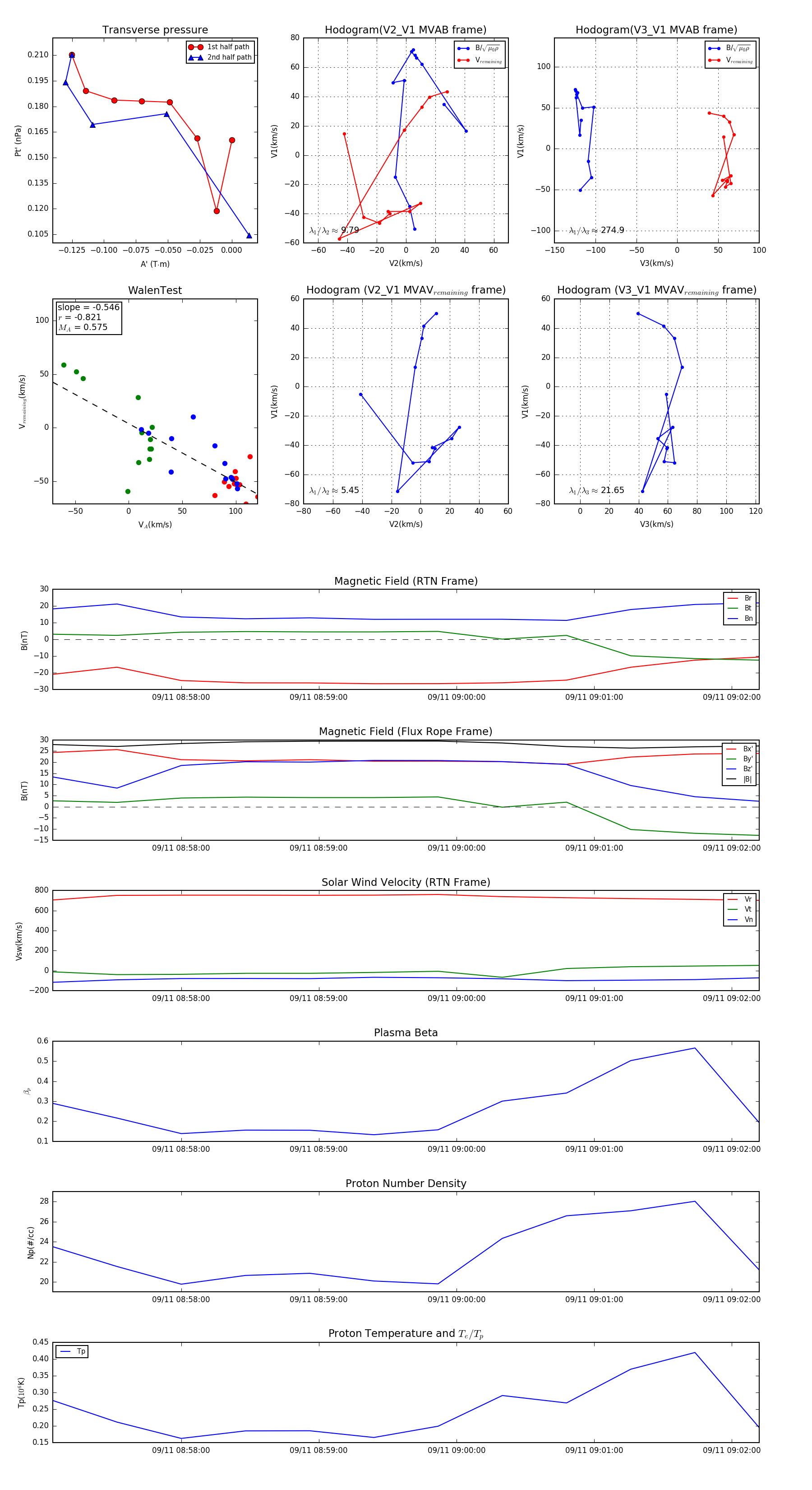
Flux Rope in 2024

Flux Rope Event 2024-09-11 08:57:04 ~ 2024-09-11 09:02:12 (309 seconds)


plot