HOME   LIST
‹–   –›

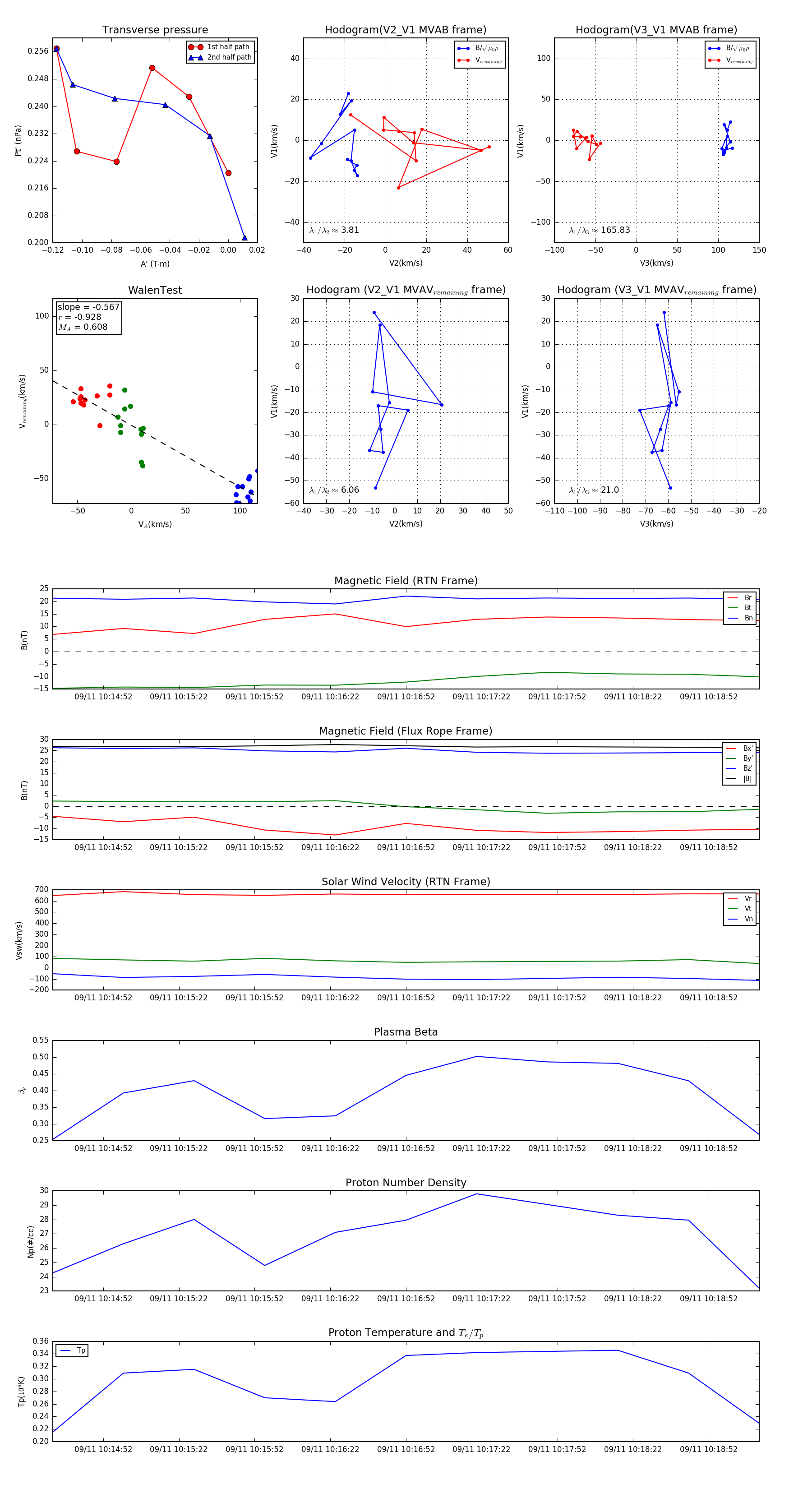
Flux Rope in 2024

Flux Rope Event 2024-09-11 10:14:32 ~ 2024-09-11 10:19:12 (281 seconds)


plot