HOME   LIST
‹–   –›

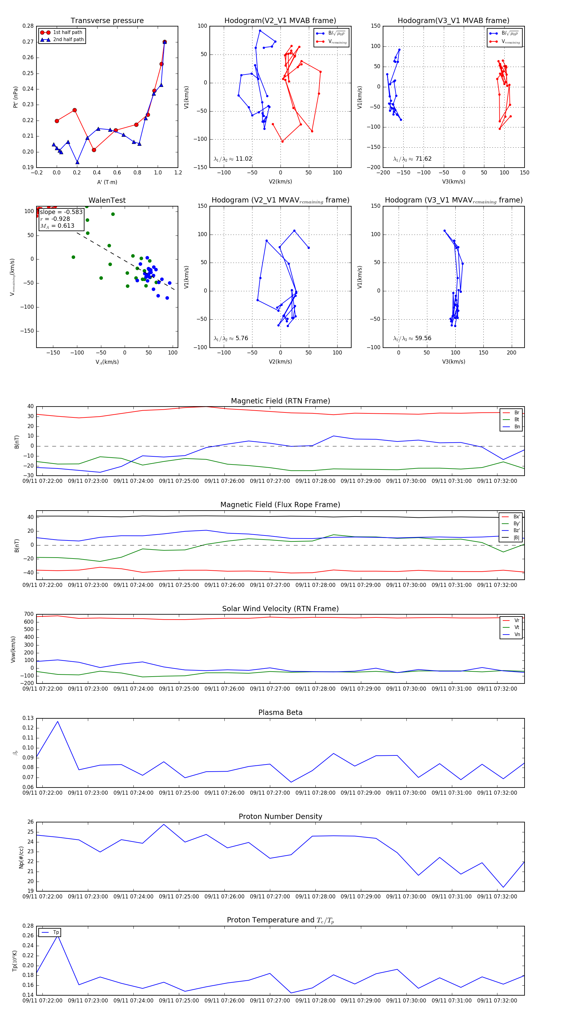
Flux Rope in 2024

Flux Rope Event 2024-09-11 07:21:52 ~ 2024-09-11 07:32:36 (645 seconds)


plot