HOME   LIST
‹–   –›

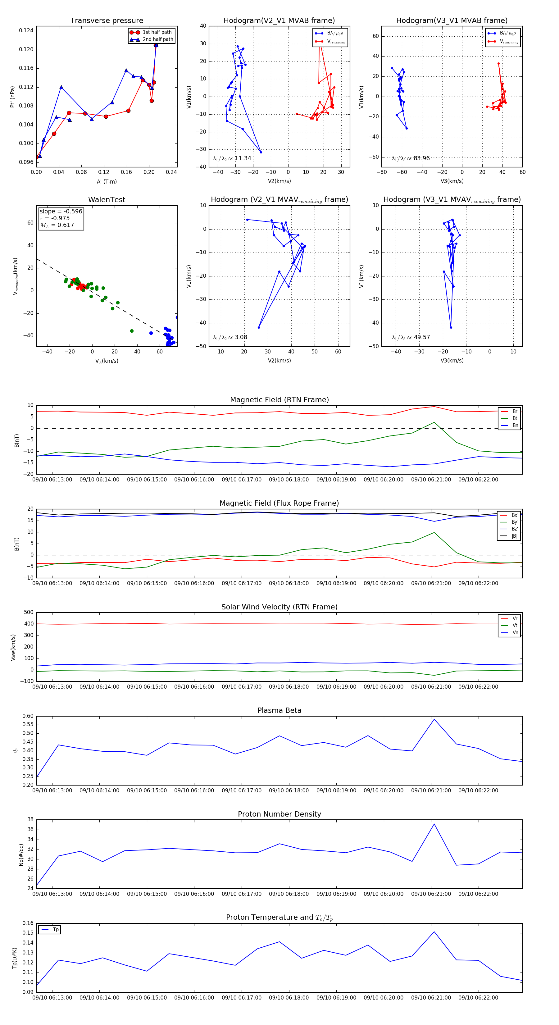
Flux Rope in 2024

Flux Rope Event 2024-09-10 06:12:40 ~ 2024-09-10 06:22:56 (617 seconds)


plot