HOME   LIST
‹–   –›

Flux Rope in 2024

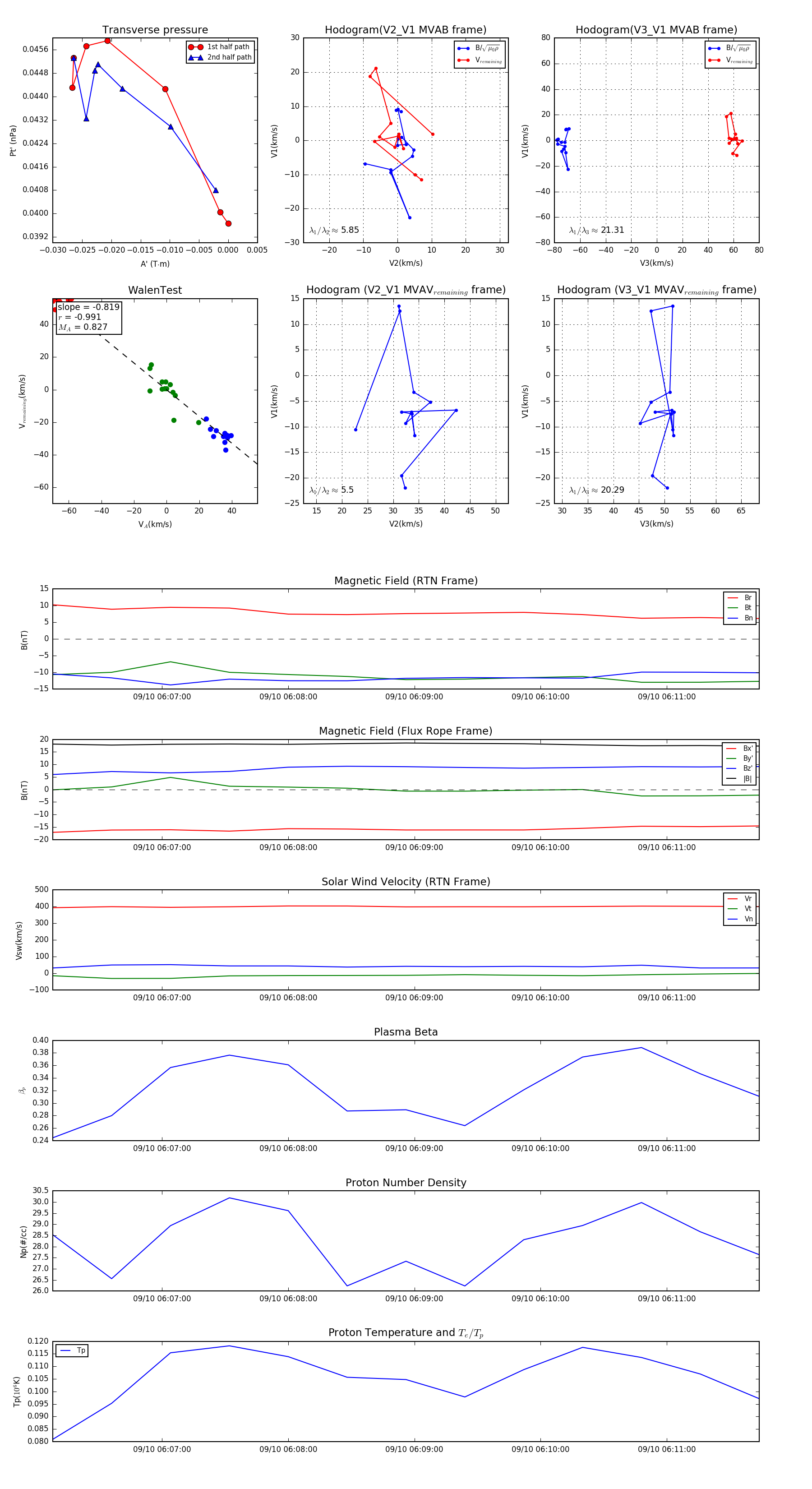
Flux Rope Event 2024-09-10 06:06:08 ~ 2024-09-10 06:11:44 (337 seconds)


plot