HOME   LIST
‹–   –›

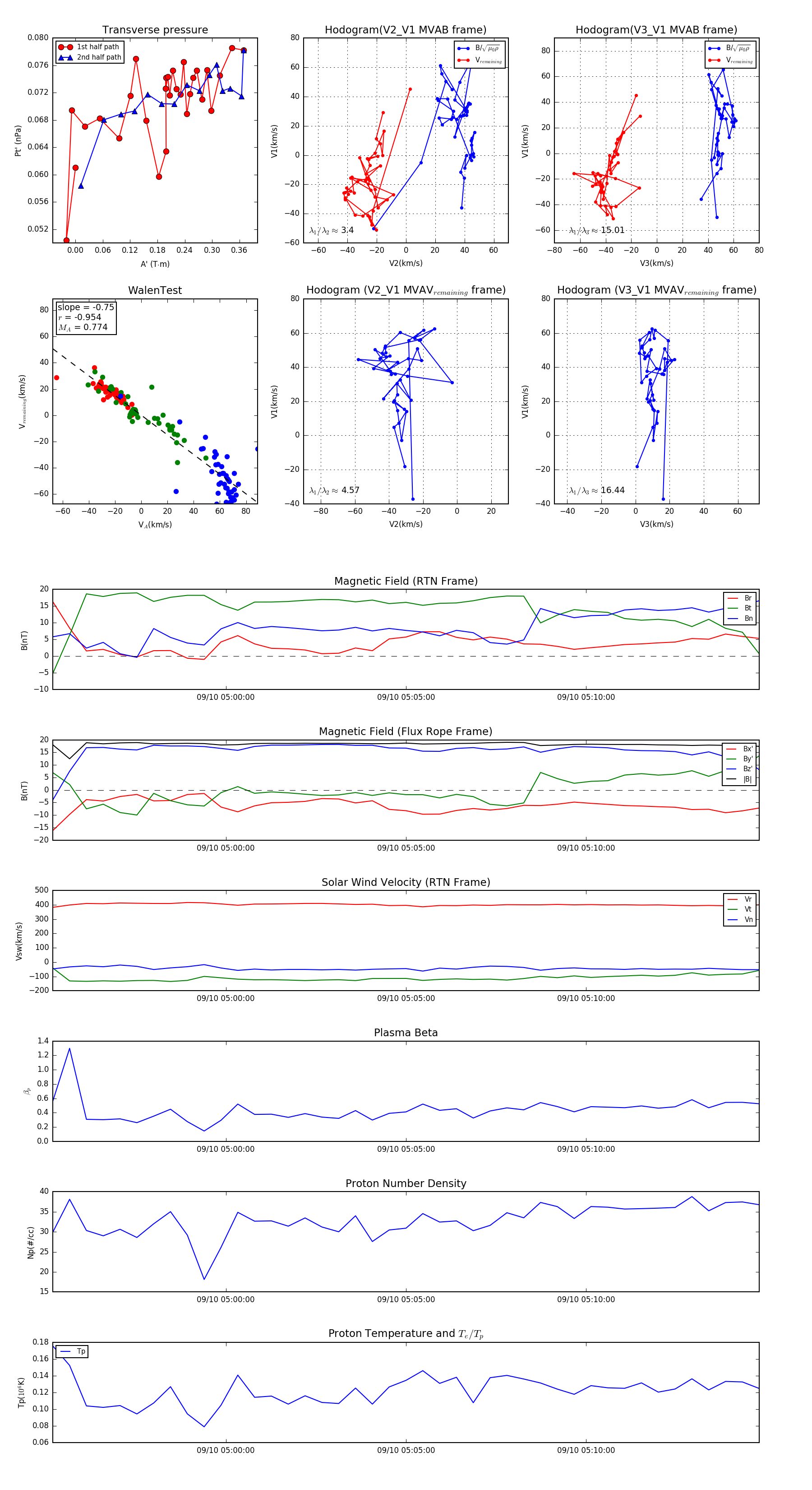
Flux Rope in 2024

Flux Rope Event 2024-09-10 04:55:12 ~ 2024-09-10 05:14:48 (1177 seconds)


plot