HOME   LIST
‹–   –›

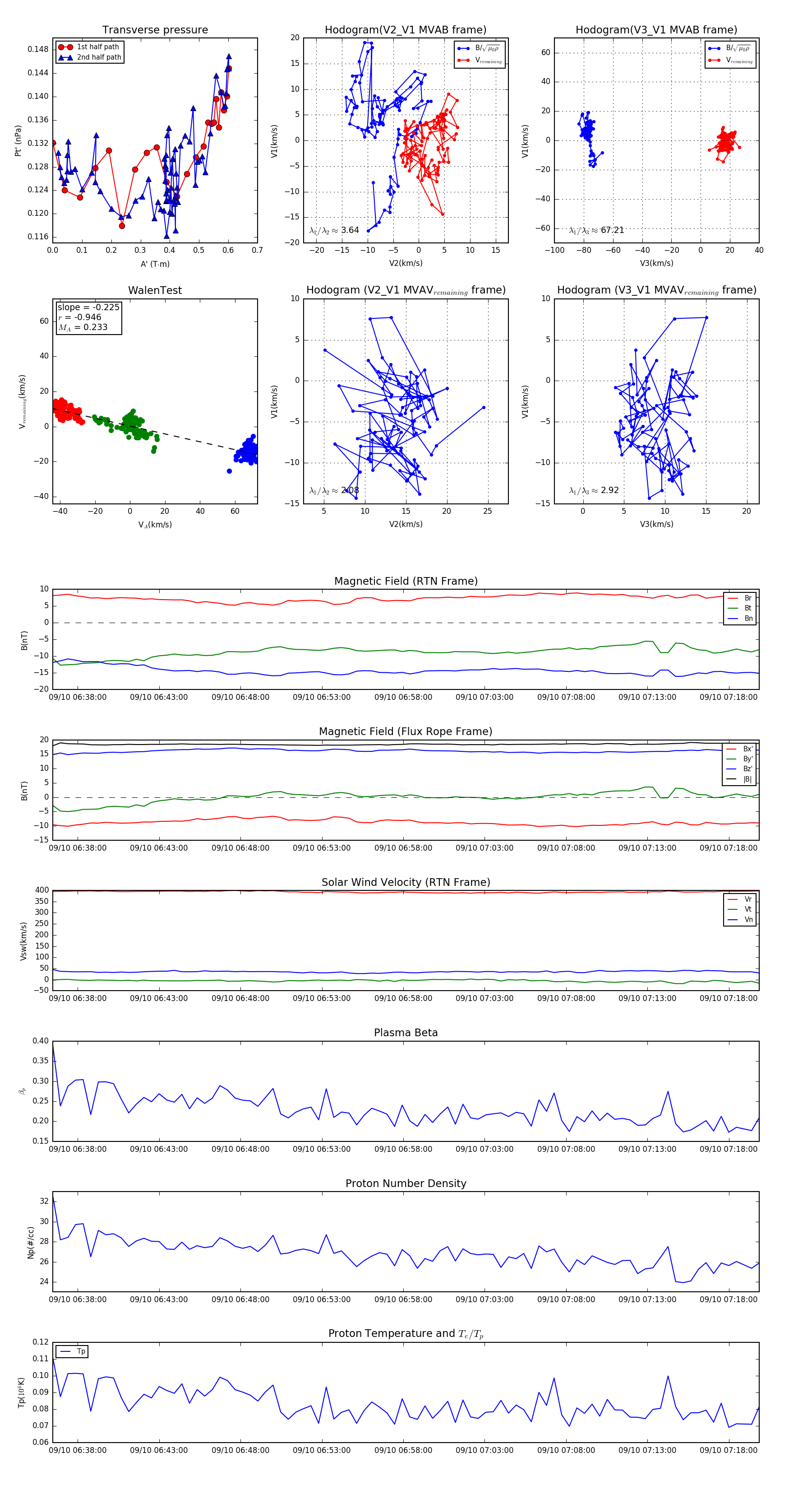
Flux Rope in 2024

Flux Rope Event 2024-09-10 06:36:28 ~ 2024-09-10 07:19:52 (2605 seconds)


plot