HOME   LIST
‹–   –›

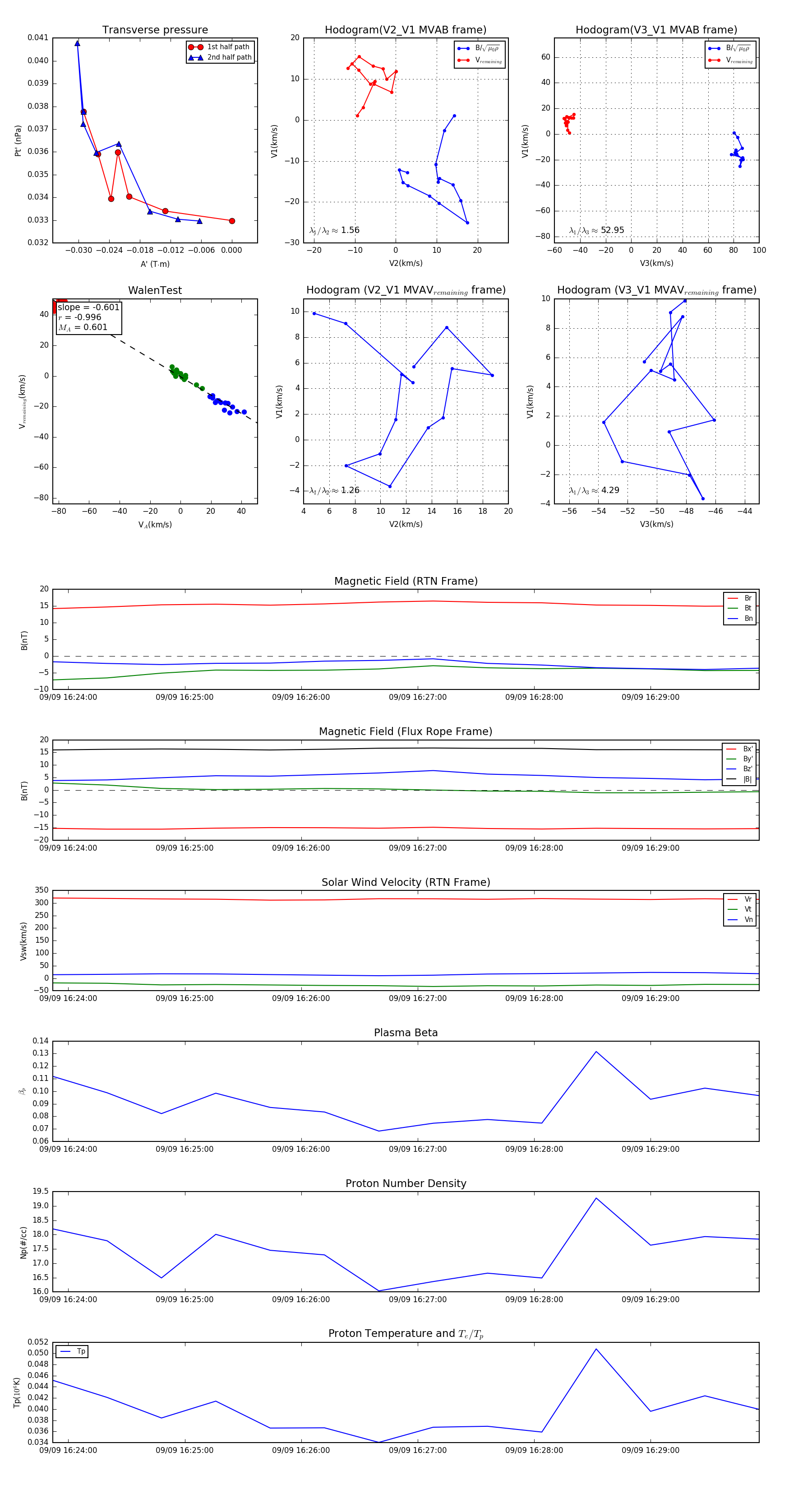
Flux Rope in 2024

Flux Rope Event 2024-09-09 16:23:52 ~ 2024-09-09 16:29:56 (365 seconds)


plot