HOME   LIST
‹–   –›

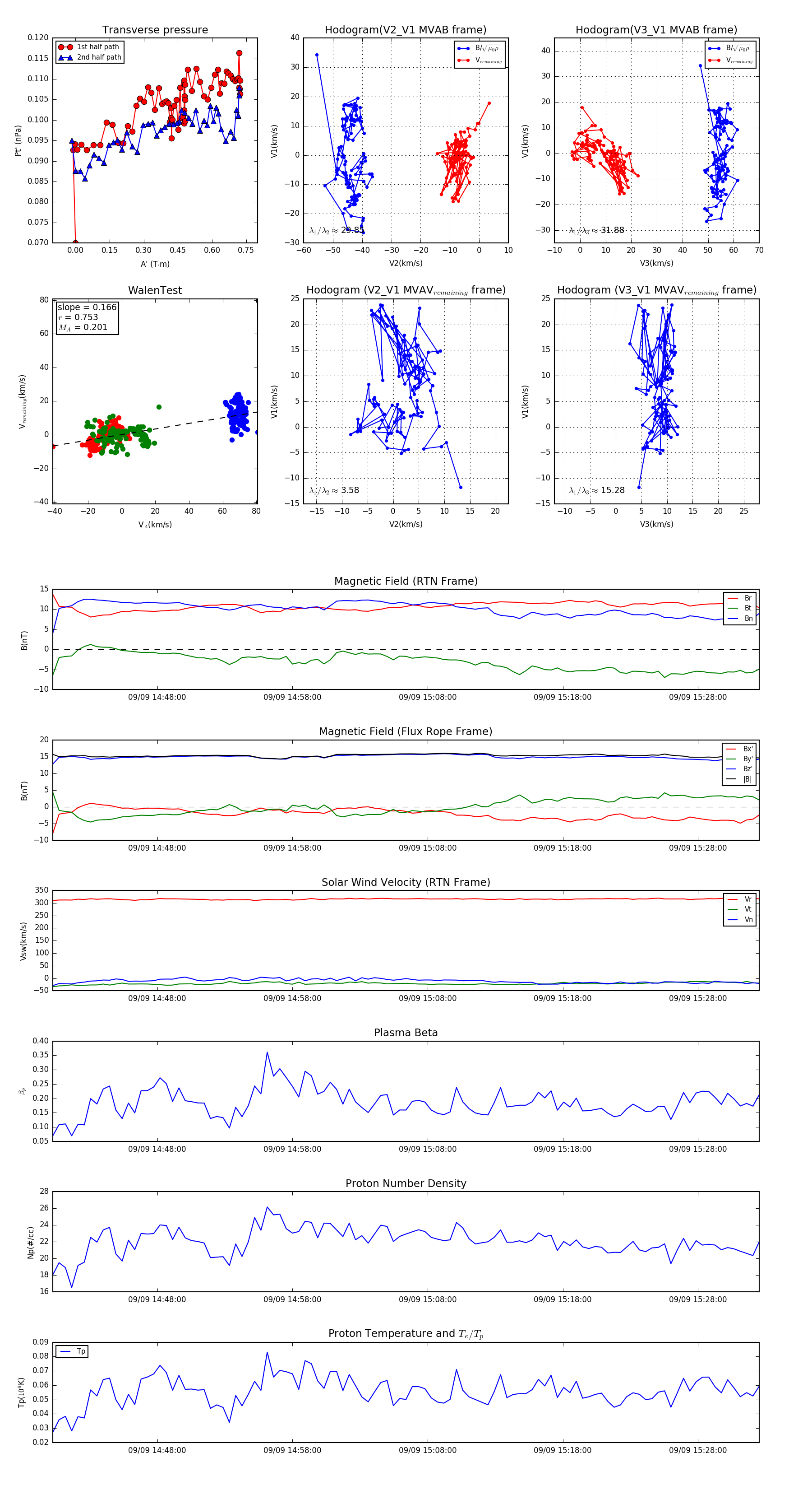
Flux Rope in 2024

Flux Rope Event 2024-09-09 14:40:16 ~ 2024-09-09 15:32:32 (3137 seconds)


plot