HOME   LIST
‹–   –›

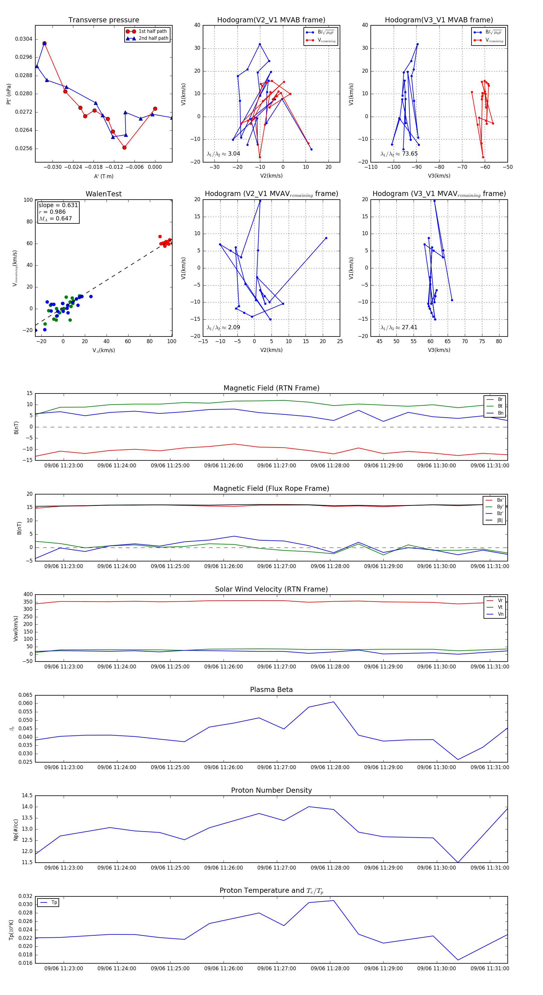
Flux Rope in 2024

Flux Rope Event 2024-09-06 11:22:28 ~ 2024-09-06 11:31:20 (533 seconds)


plot