HOME   LIST
‹–   –›

Flux Rope in 2024

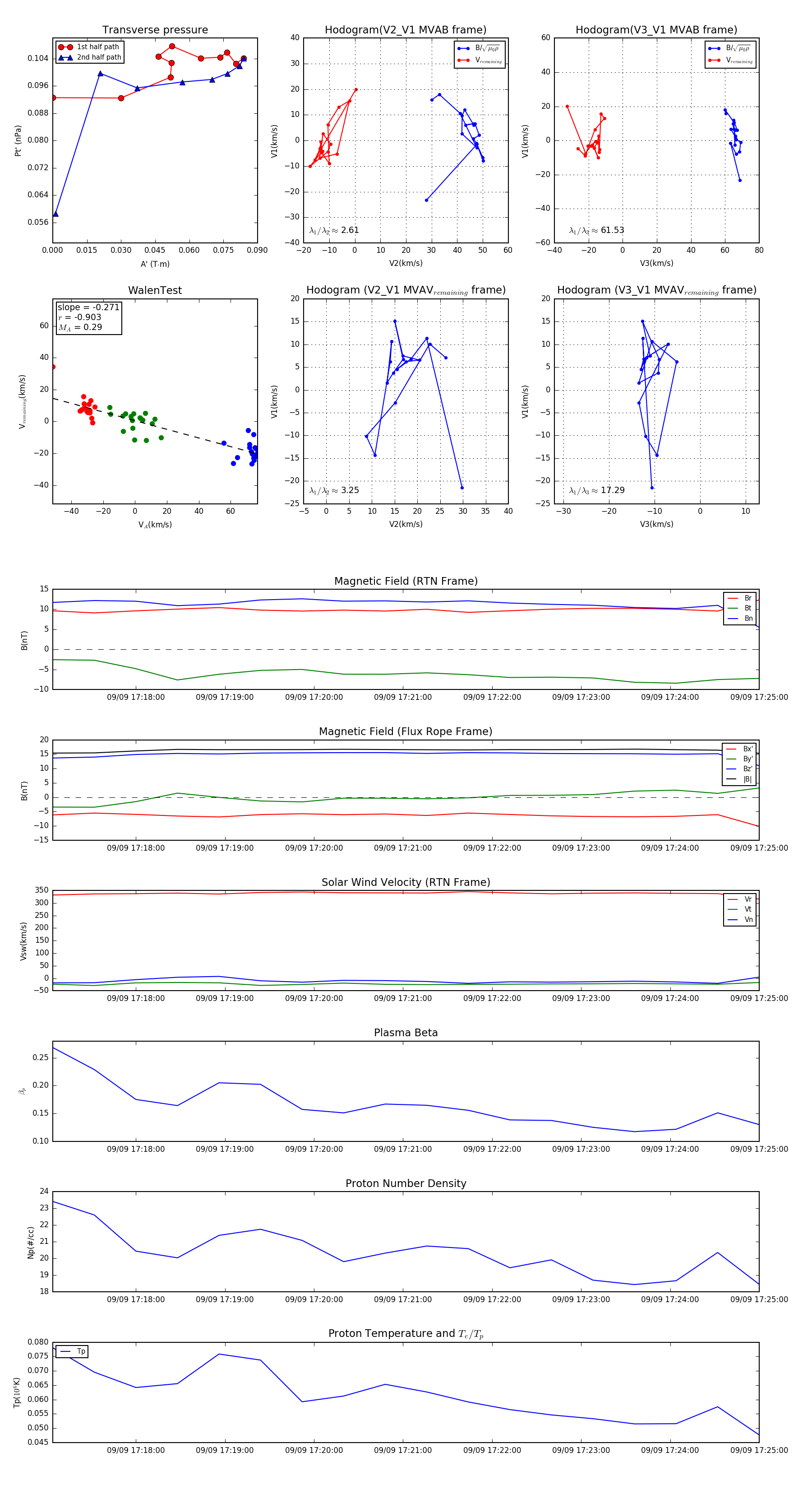
Flux Rope Event 2024-09-09 17:17:04 ~ 2024-09-09 17:25:00 (477 seconds)


plot