HOME   LIST
‹–   –›

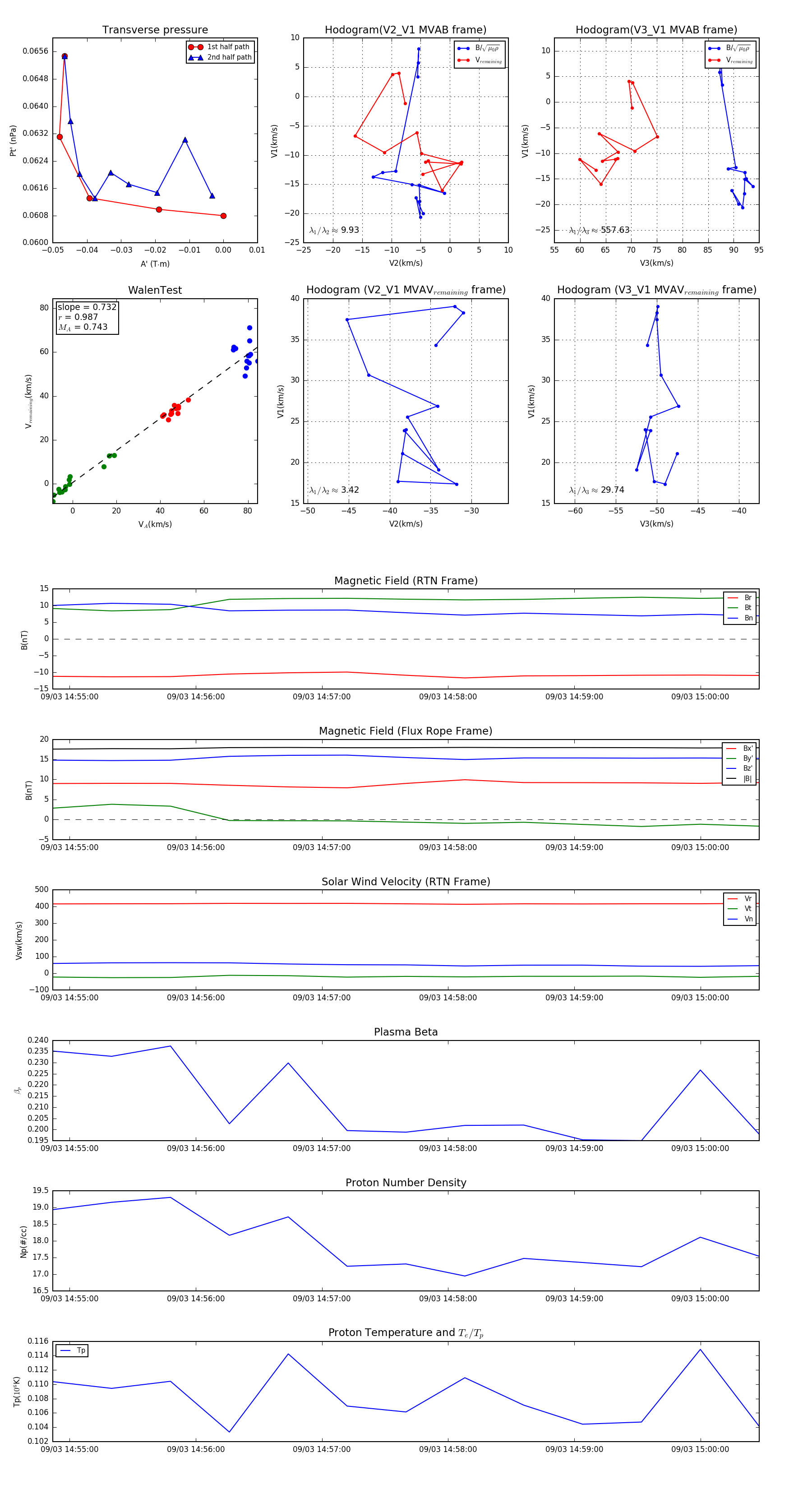
Flux Rope in 2024

Flux Rope Event 2024-09-03 14:54:52 ~ 2024-09-03 15:00:28 (337 seconds)


plot