HOME   LIST
‹–   –›

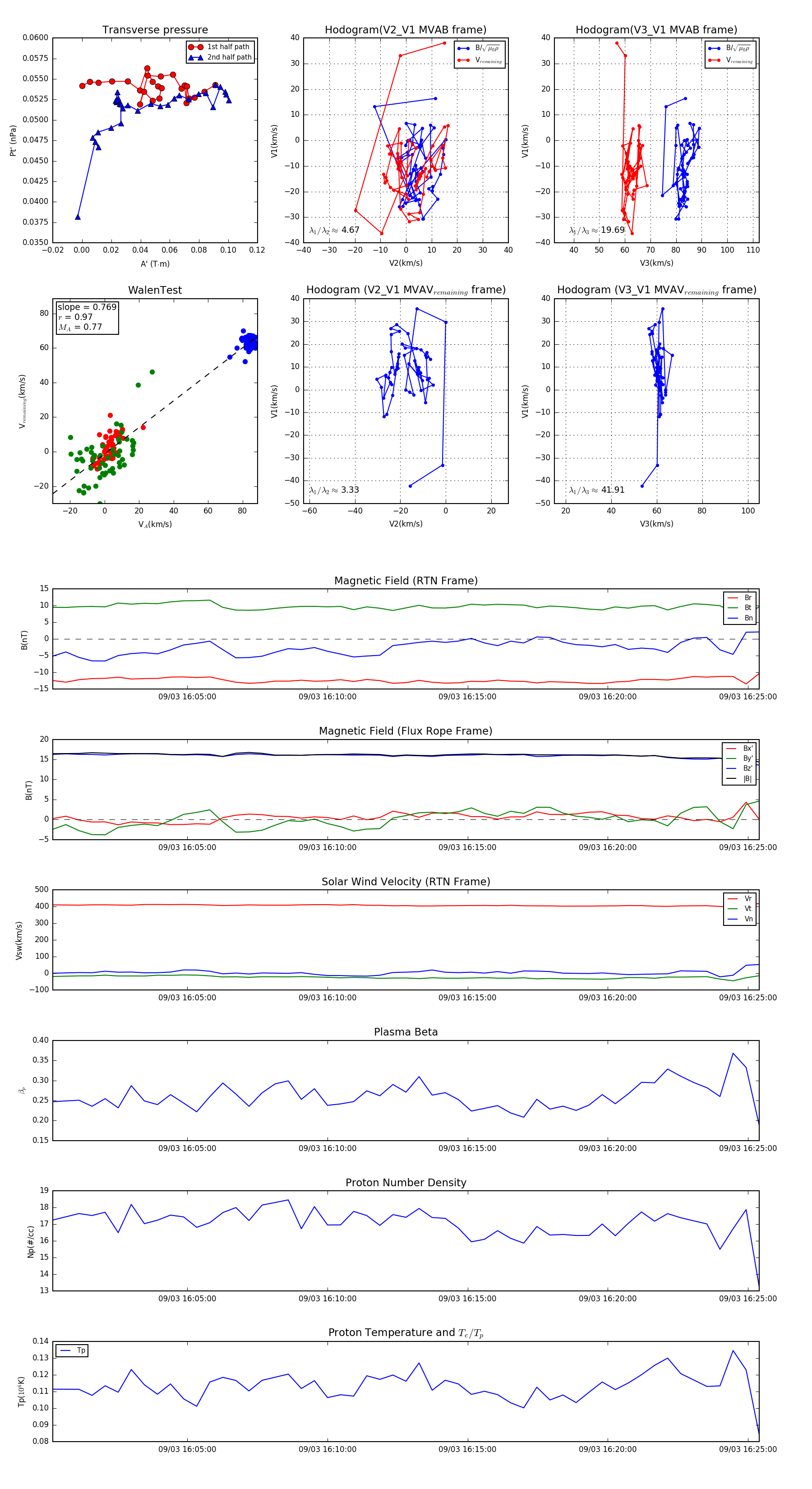
Flux Rope in 2024

Flux Rope Event 2024-09-03 16:00:12 ~ 2024-09-03 16:25:24 (1513 seconds)


plot