HOME   LIST
‹–   –›

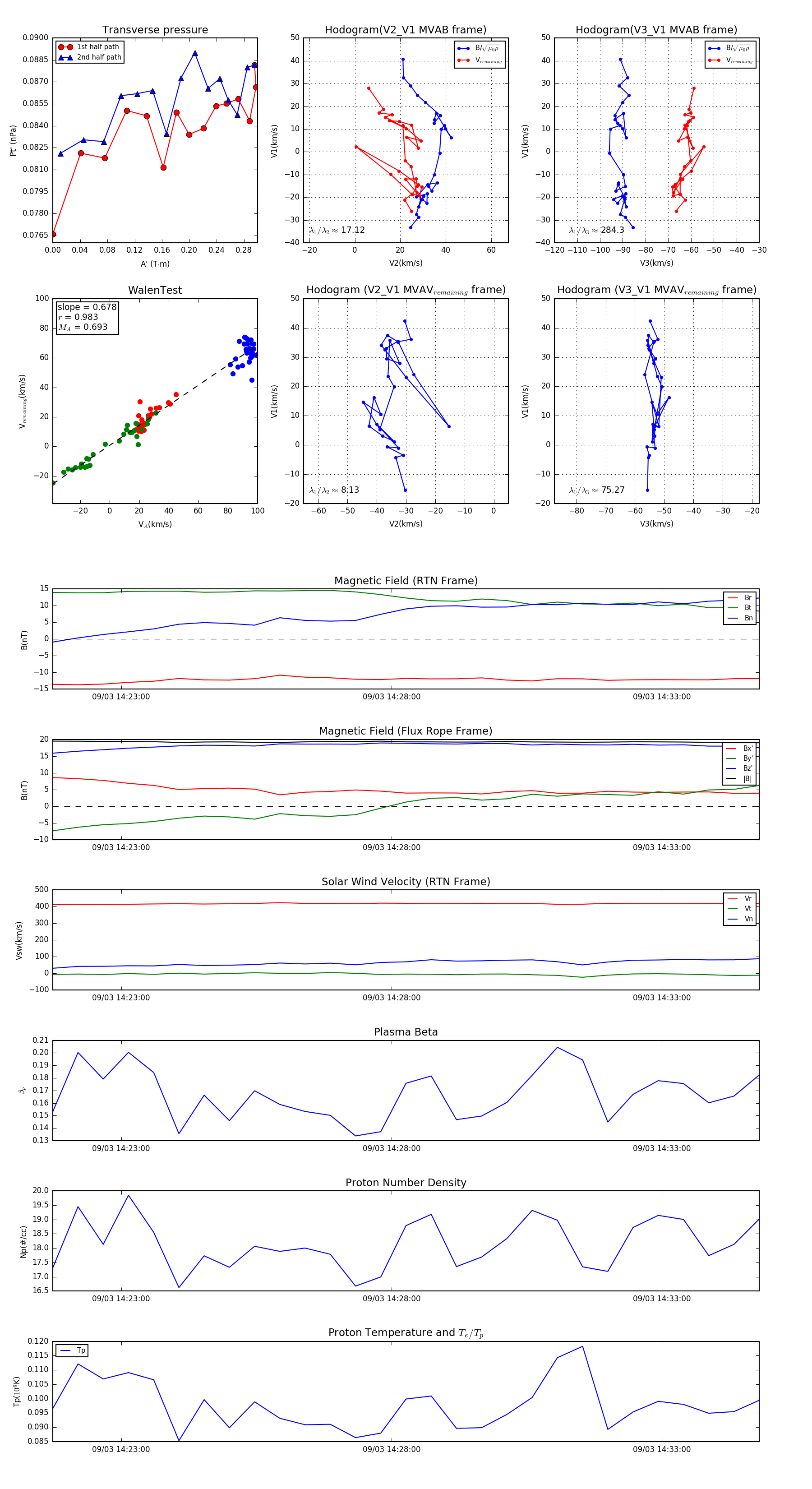
Flux Rope in 2024

Flux Rope Event 2024-09-03 14:21:44 ~ 2024-09-03 14:34:48 (785 seconds)


plot