HOME   LIST
‹–   –›

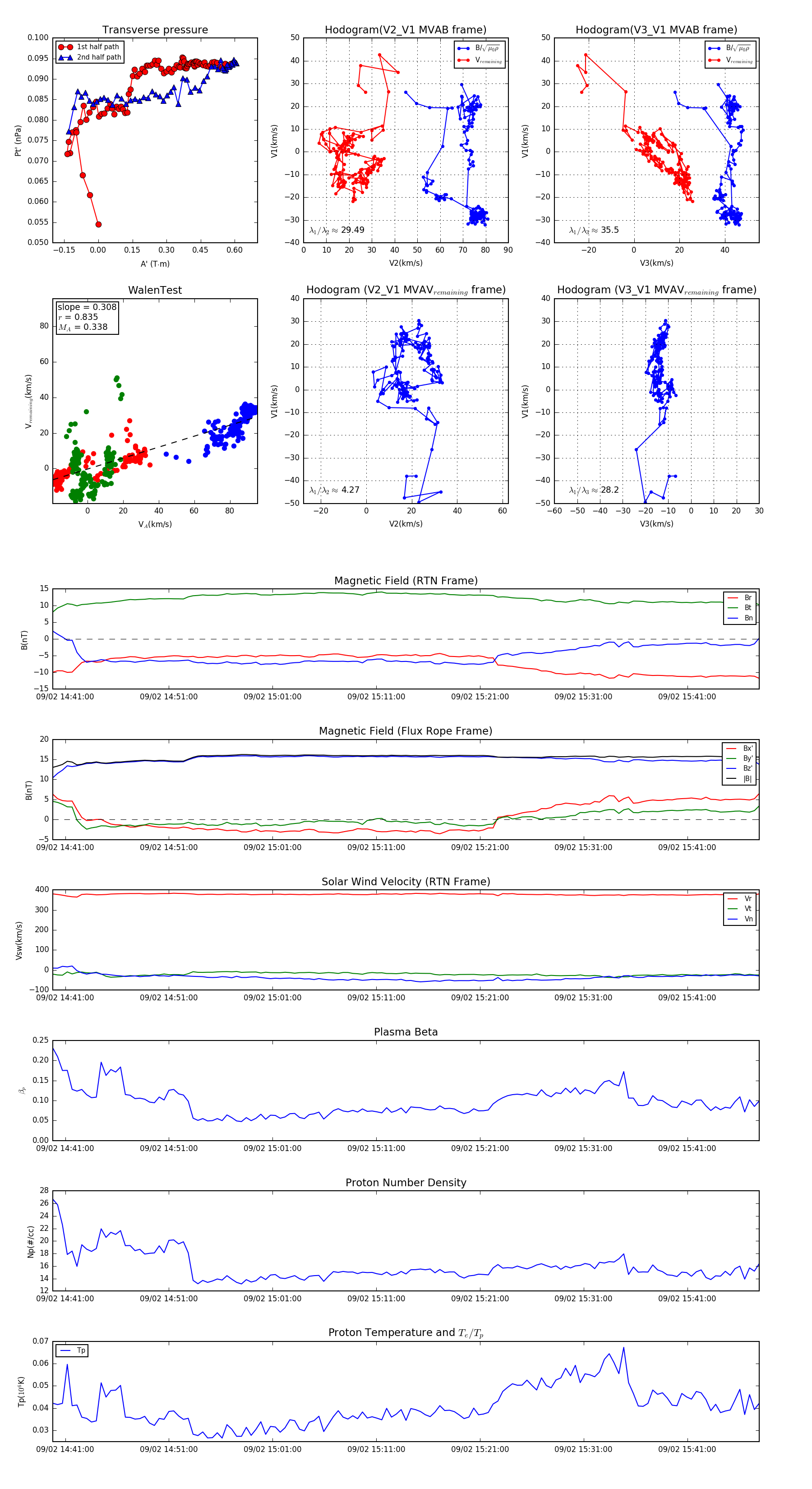
Flux Rope in 2024

Flux Rope Event 2024-09-02 14:39:48 ~ 2024-09-02 15:47:56 (4089 seconds)


plot