HOME   LIST
‹–   –›

Flux Rope in 2024

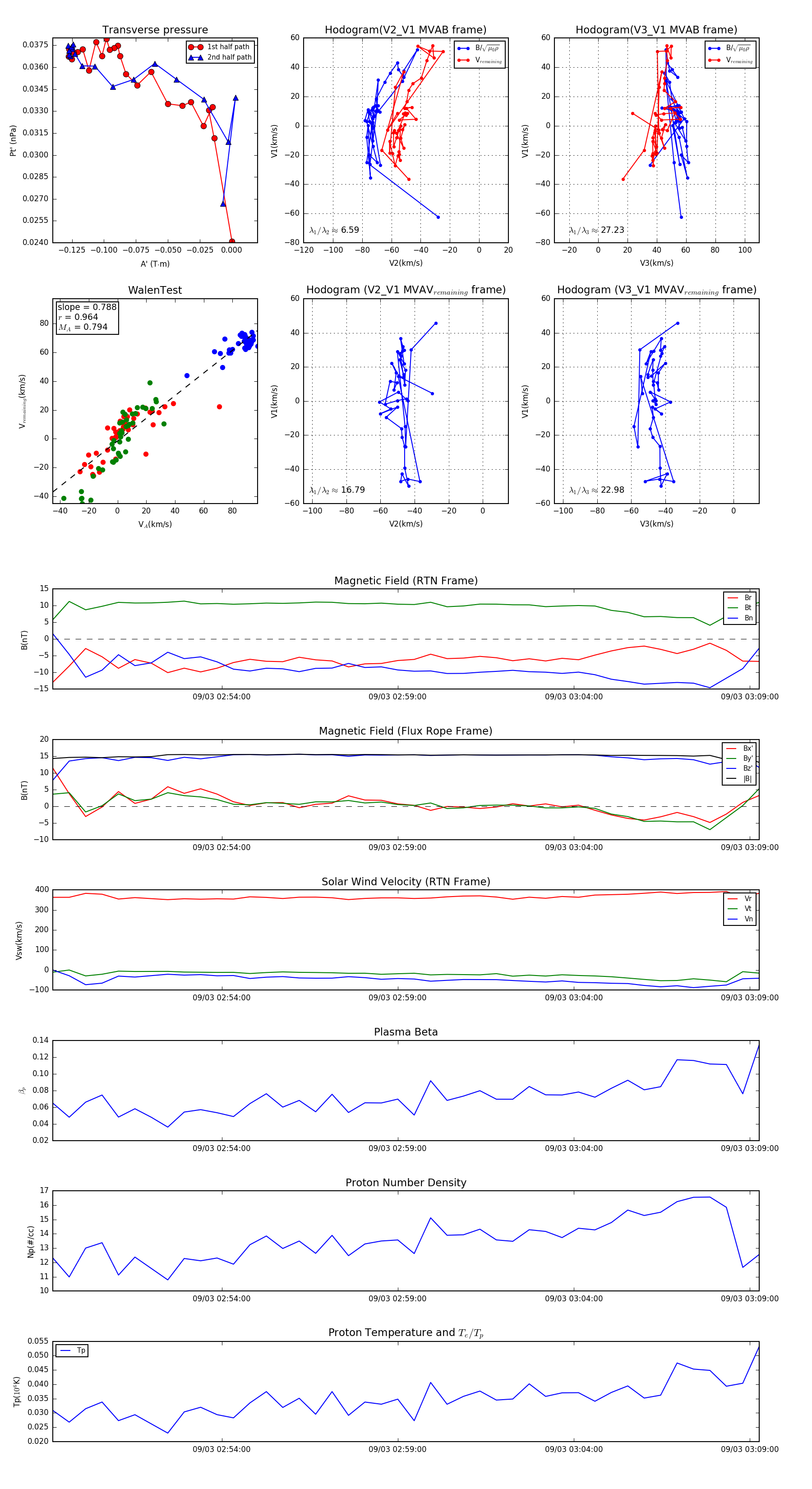
Flux Rope Event 2024-09-03 02:49:12 ~ 2024-09-03 03:09:16 (1205 seconds)


plot