HOME   LIST
‹–   –›

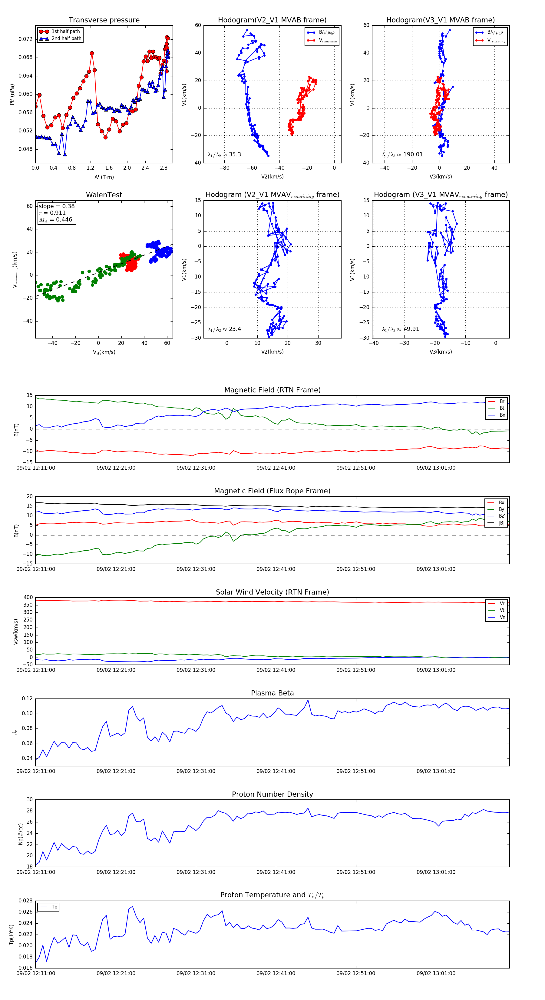
Flux Rope in 2024

Flux Rope Event 2024-09-02 12:10:56 ~ 2024-09-02 13:10:12 (3557 seconds)


plot