HOME   LIST
‹–   –›

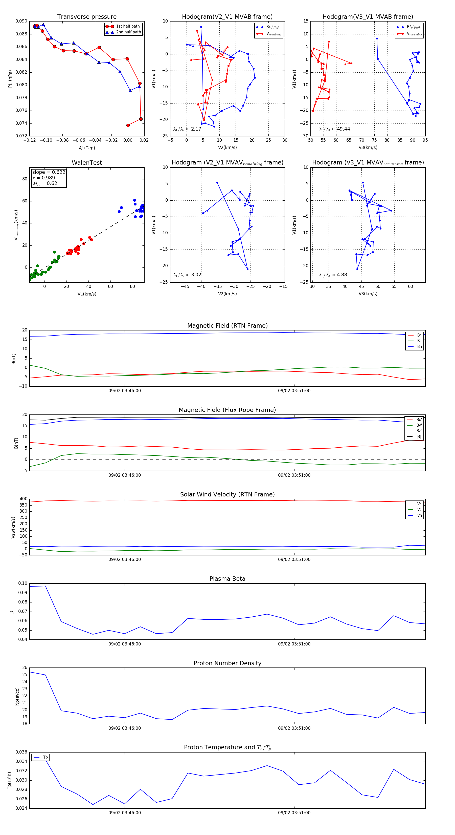
Flux Rope in 2024

Flux Rope Event 2024-09-02 03:43:12 ~ 2024-09-02 03:54:52 (701 seconds)


plot