HOME   LIST
‹–   –›

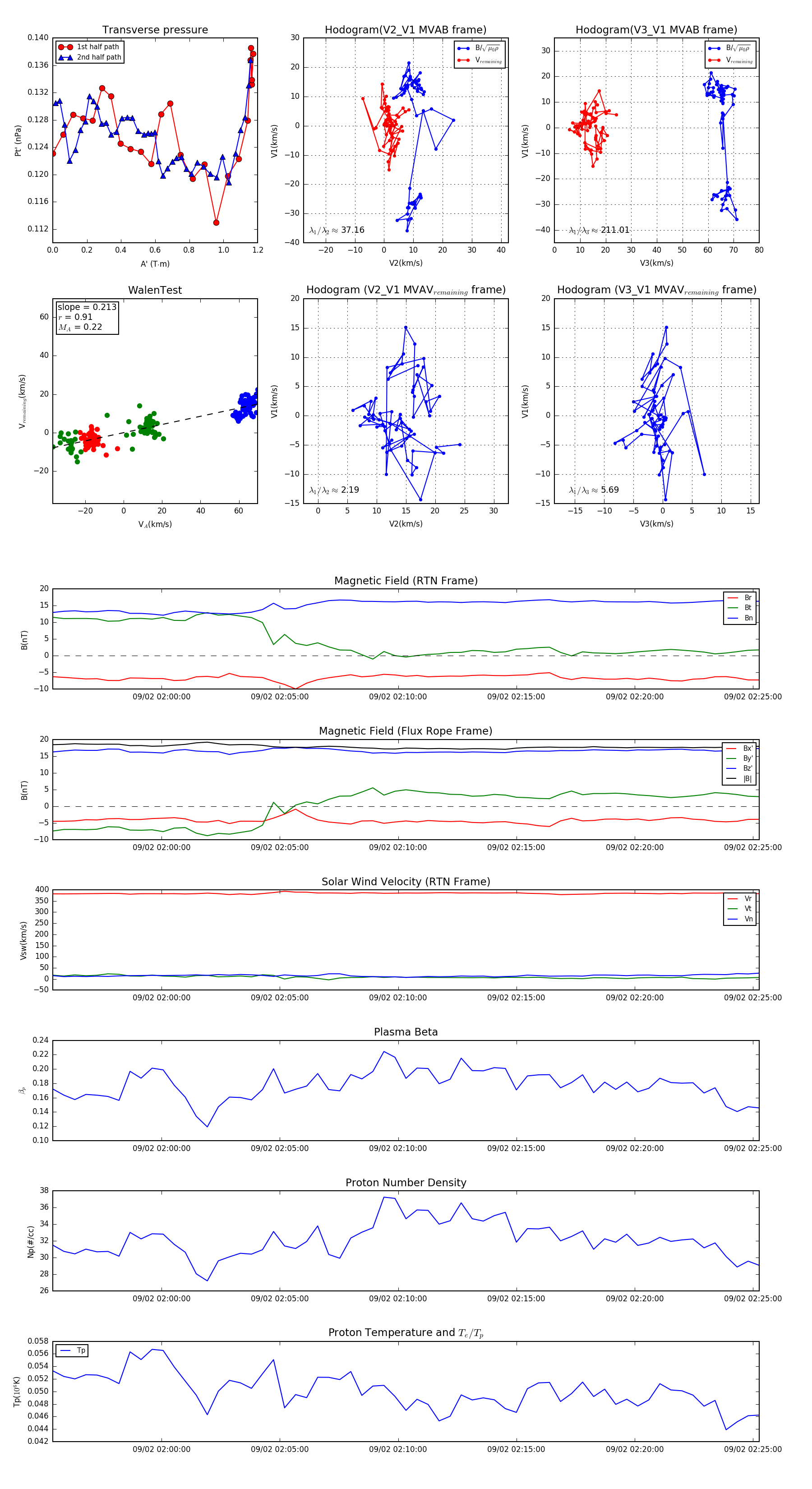
Flux Rope in 2024

Flux Rope Event 2024-09-02 01:55:24 ~ 2024-09-02 02:25:16 (1793 seconds)


plot