HOME   LIST
‹–   –›

Flux Rope in 2024

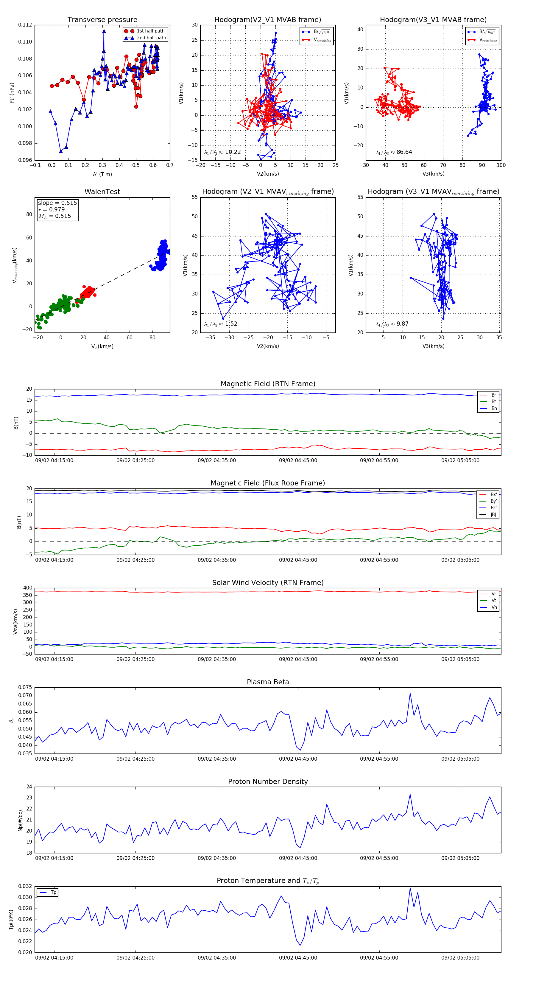
Flux Rope Event 2024-09-02 04:12:36 ~ 2024-09-02 05:10:00 (3445 seconds)


plot