HOME   LIST
‹–   –›

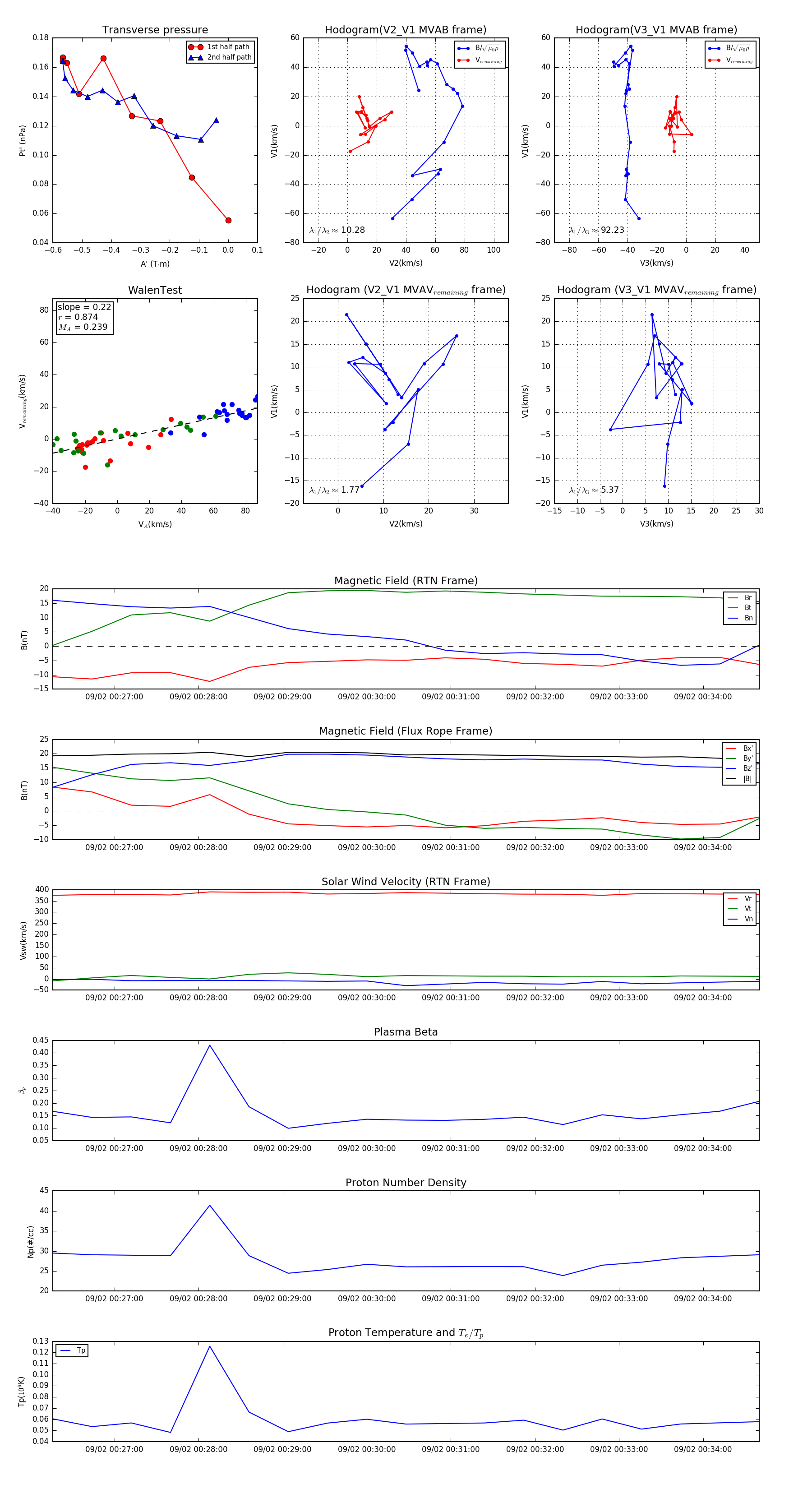
Flux Rope in 2024

Flux Rope Event 2024-09-02 00:26:16 ~ 2024-09-02 00:34:40 (505 seconds)


plot