HOME   LIST
‹–   –›

Flux Rope in 2024

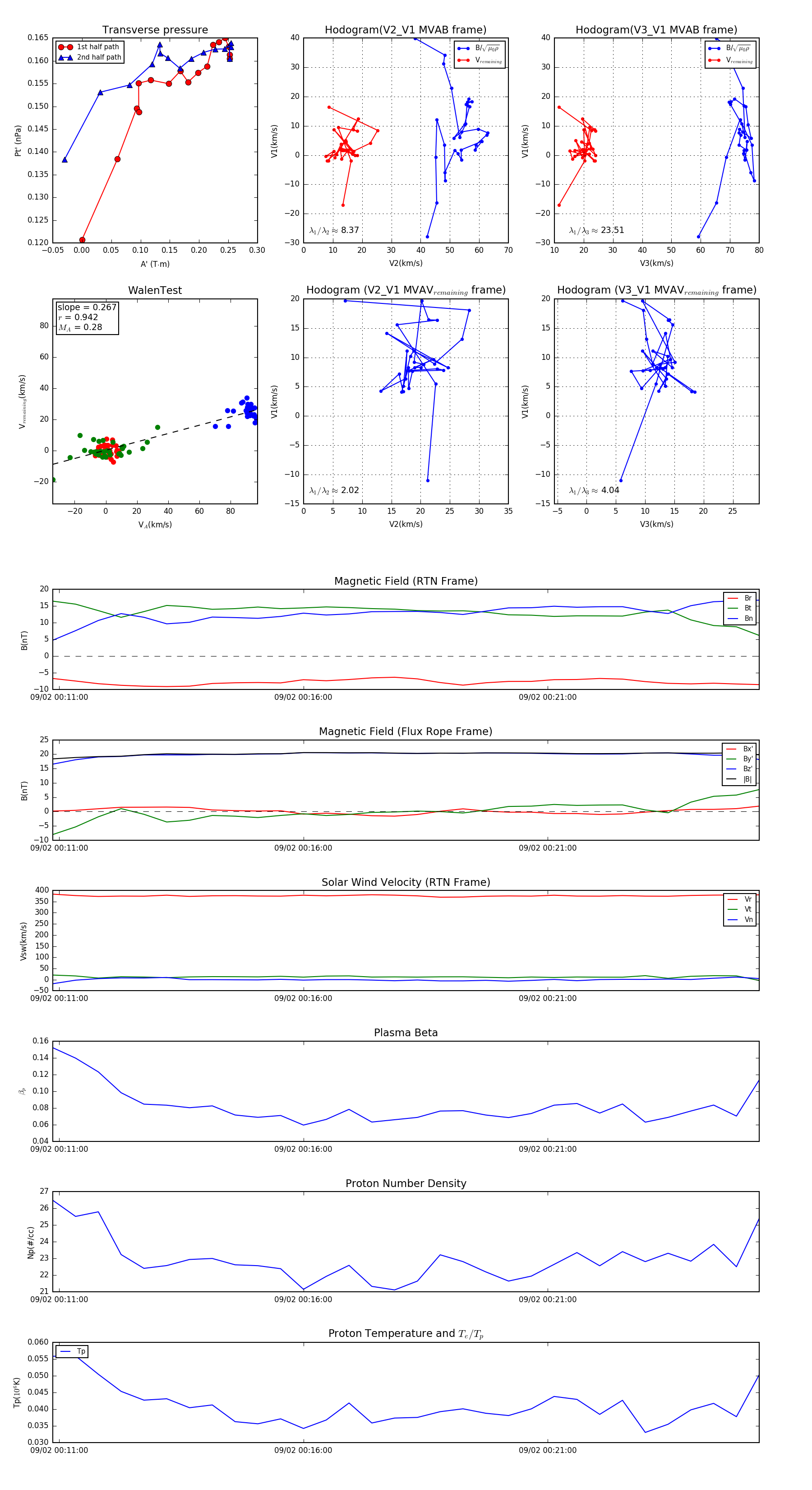
Flux Rope Event 2024-09-02 00:10:52 ~ 2024-09-02 00:25:20 (869 seconds)


plot