HOME   LIST
‹–   –›

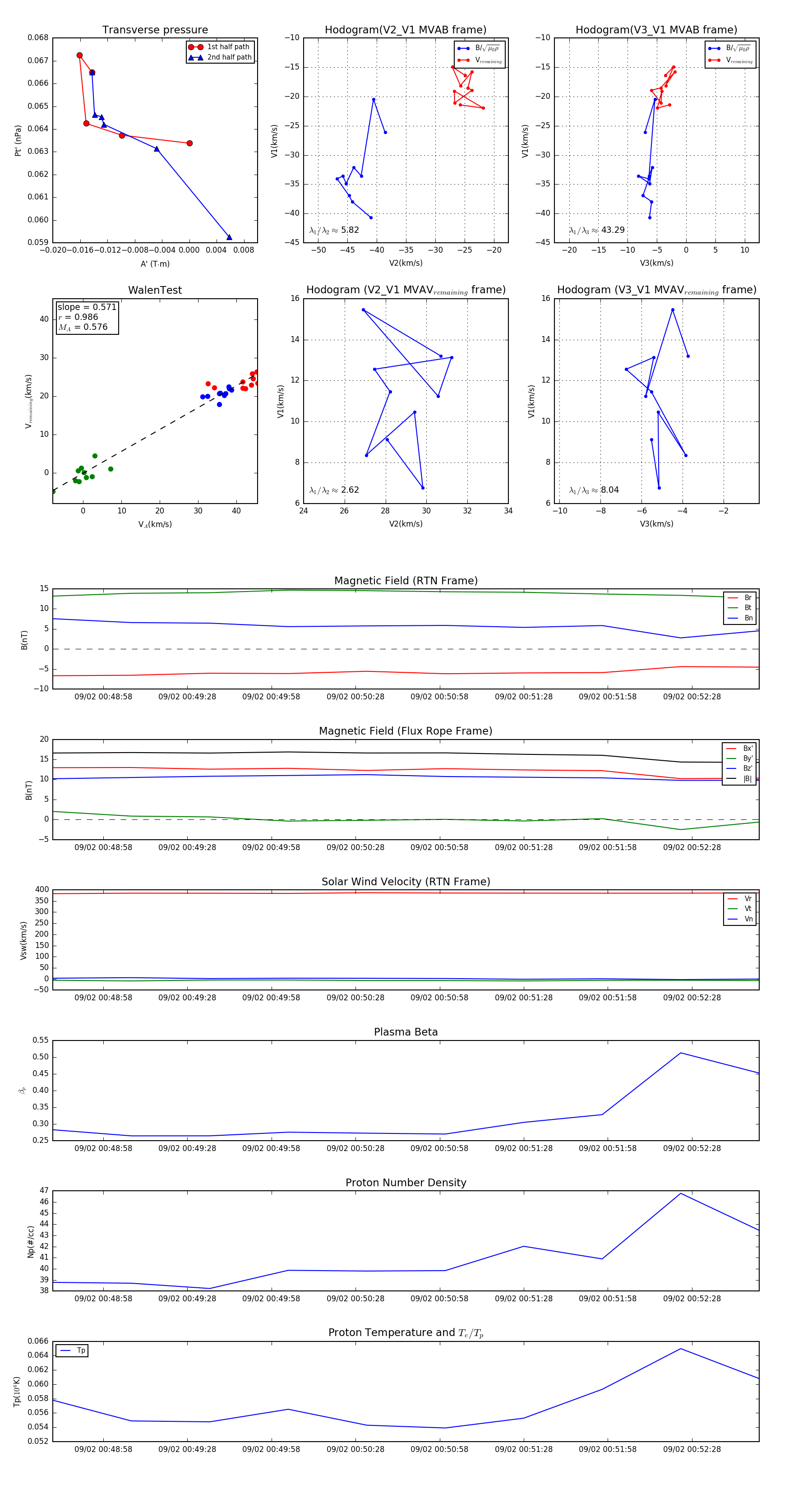
Flux Rope in 2024

Flux Rope Event 2024-09-02 00:48:40 ~ 2024-09-02 00:52:52 (253 seconds)


plot