HOME   LIST
‹–   –›

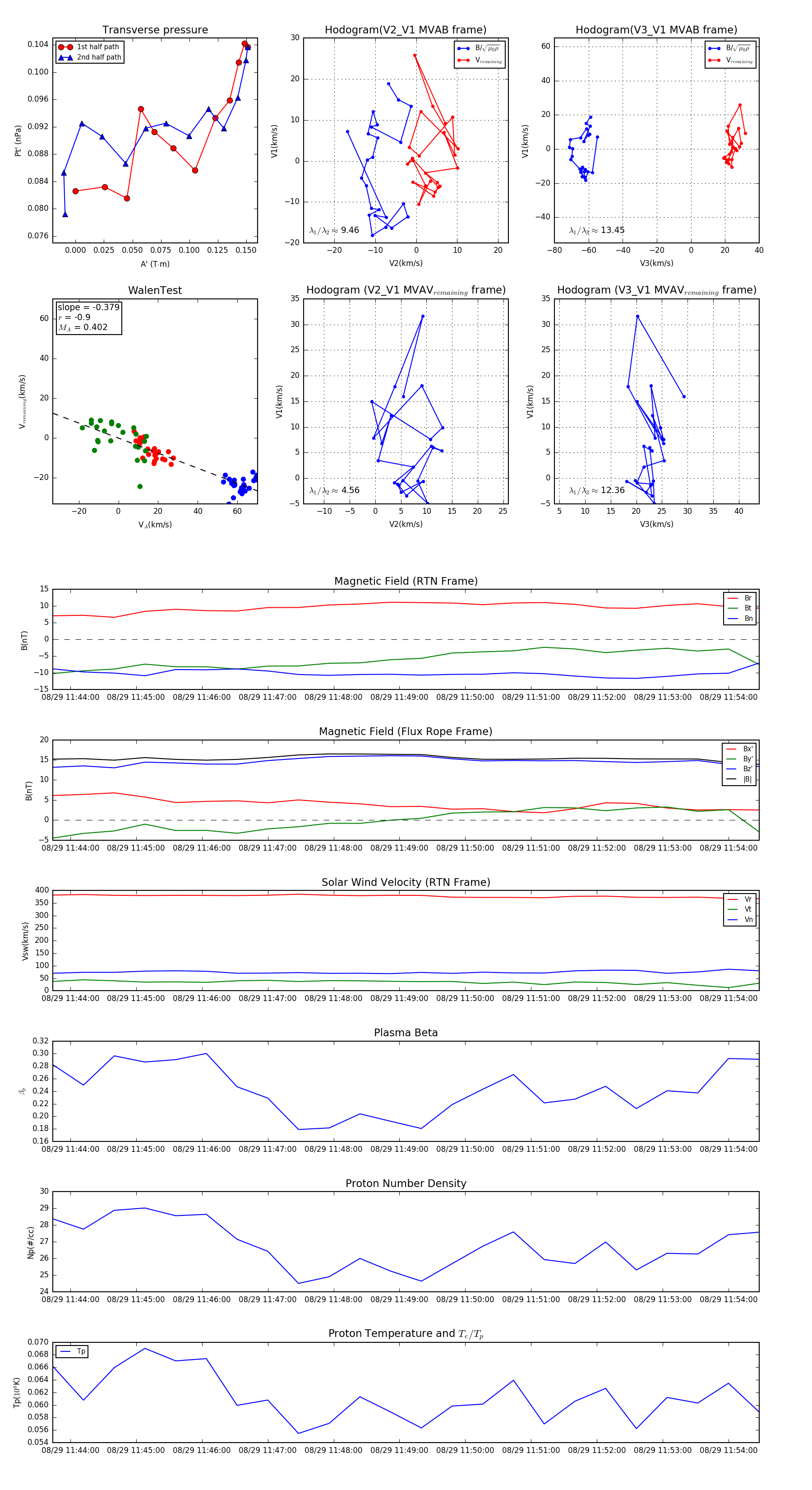
Flux Rope in 2024

Flux Rope Event 2024-08-29 11:43:44 ~ 2024-08-29 11:54:28 (645 seconds)


plot