HOME   LIST
‹–   –›

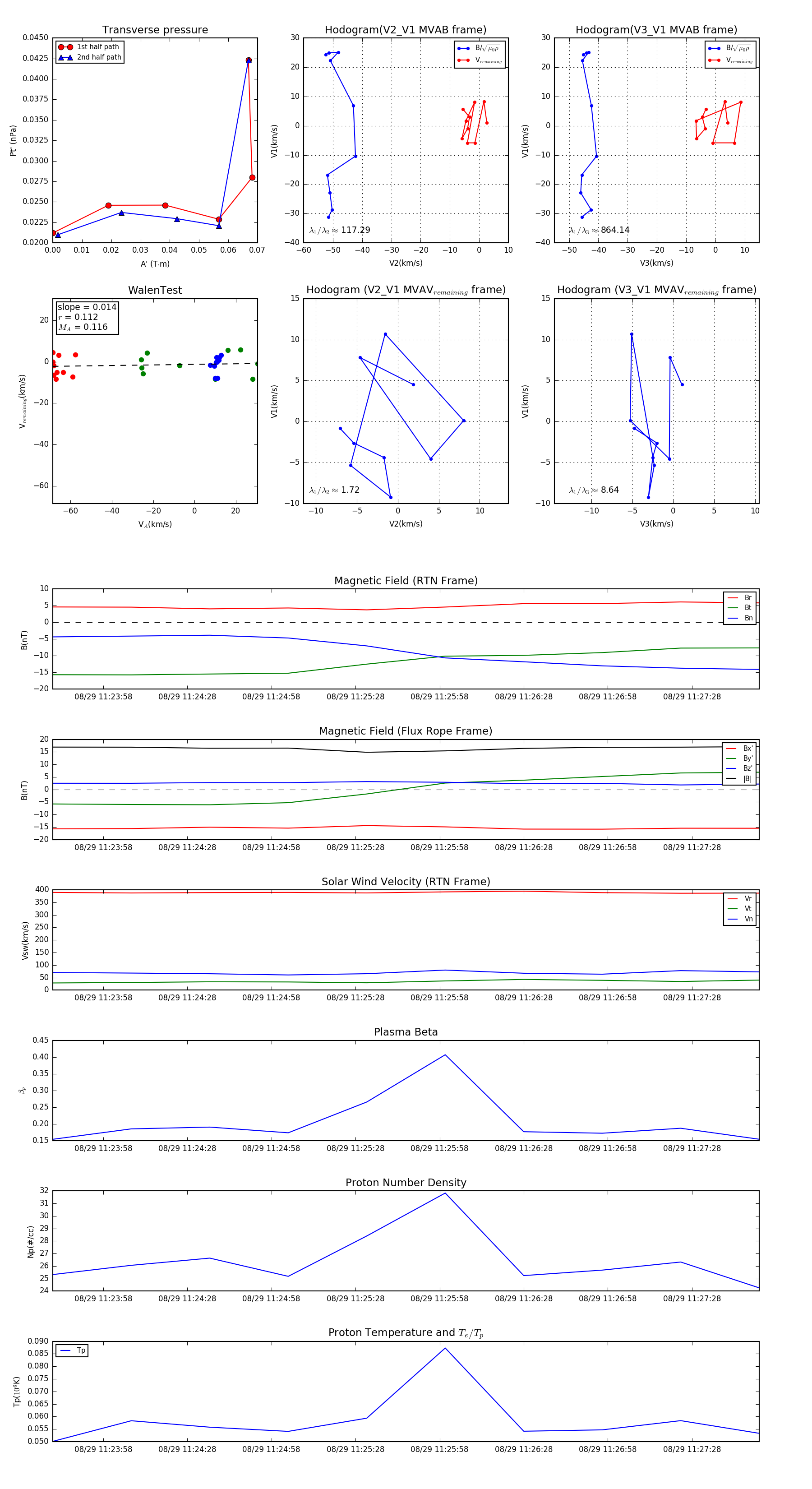
Flux Rope in 2024

Flux Rope Event 2024-08-29 11:23:40 ~ 2024-08-29 11:27:52 (253 seconds)


plot