HOME   LIST
‹–   –›

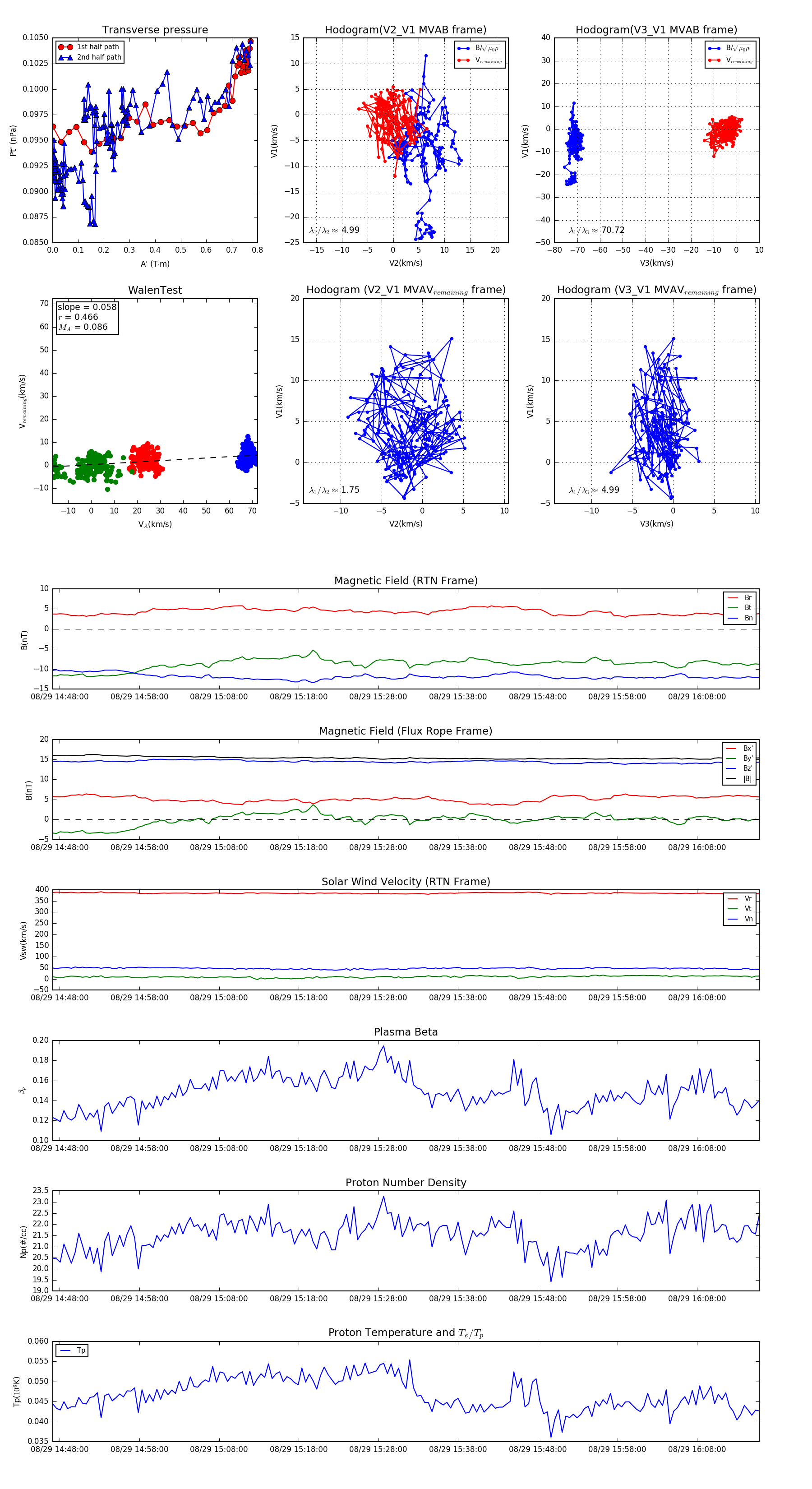
Flux Rope in 2024

Flux Rope Event 2024-08-29 14:47:08 ~ 2024-08-29 16:15:48 (5321 seconds)


plot