HOME   LIST
‹–   –›

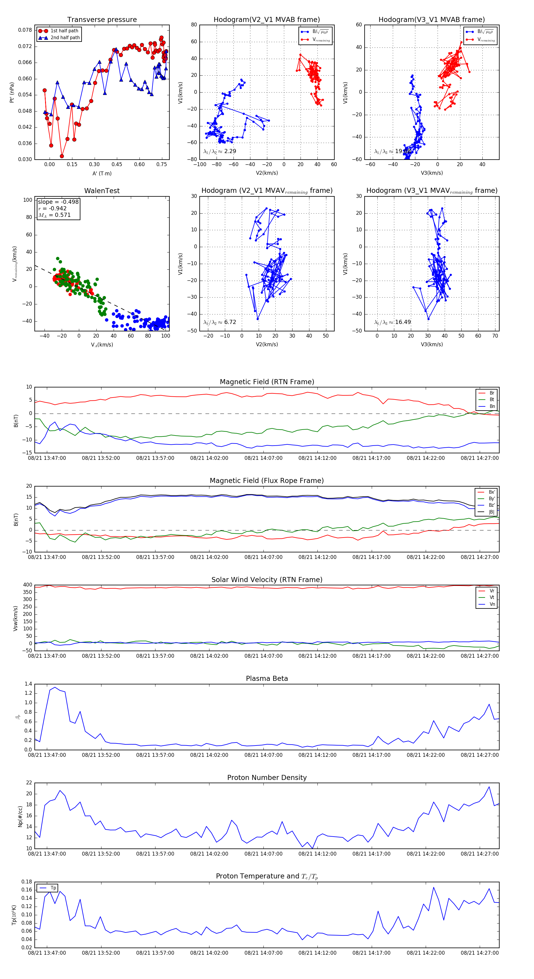
Flux Rope in 2024

Flux Rope Event 2024-08-21 13:45:52 ~ 2024-08-21 14:28:48 (2577 seconds)


plot