HOME   LIST
‹–   –›

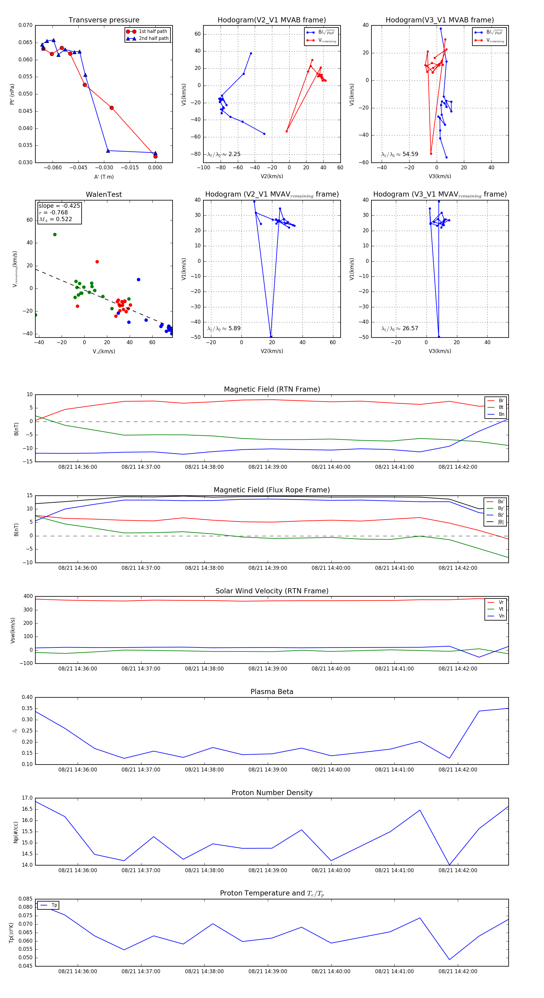
Flux Rope in 2024

Flux Rope Event 2024-08-21 14:35:20 ~ 2024-08-21 14:42:48 (449 seconds)


plot