HOME   LIST
‹–   –›

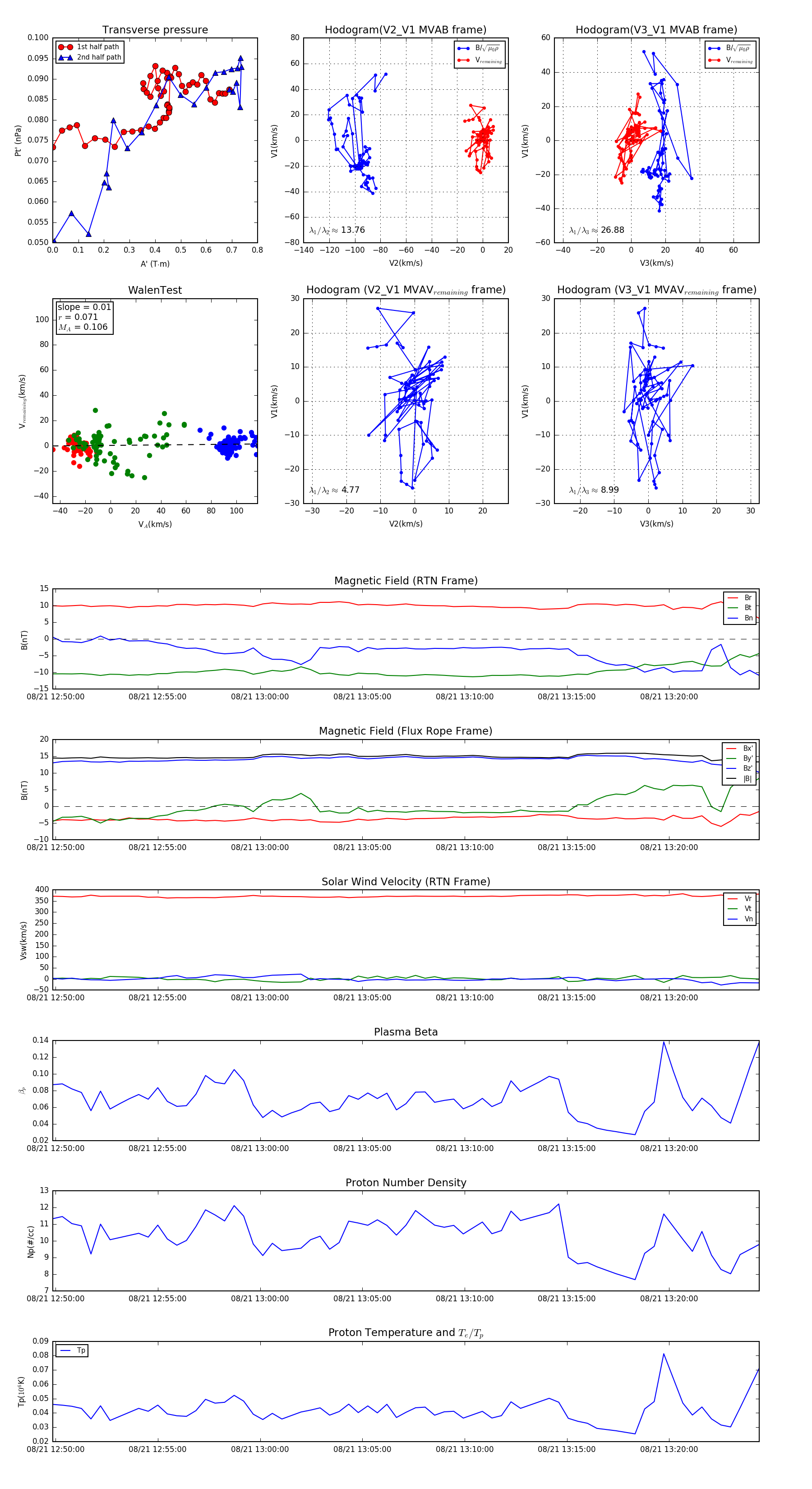
Flux Rope in 2024

Flux Rope Event 2024-08-21 12:49:52 ~ 2024-08-21 13:24:24 (2073 seconds)


plot