HOME   LIST
‹–   –›

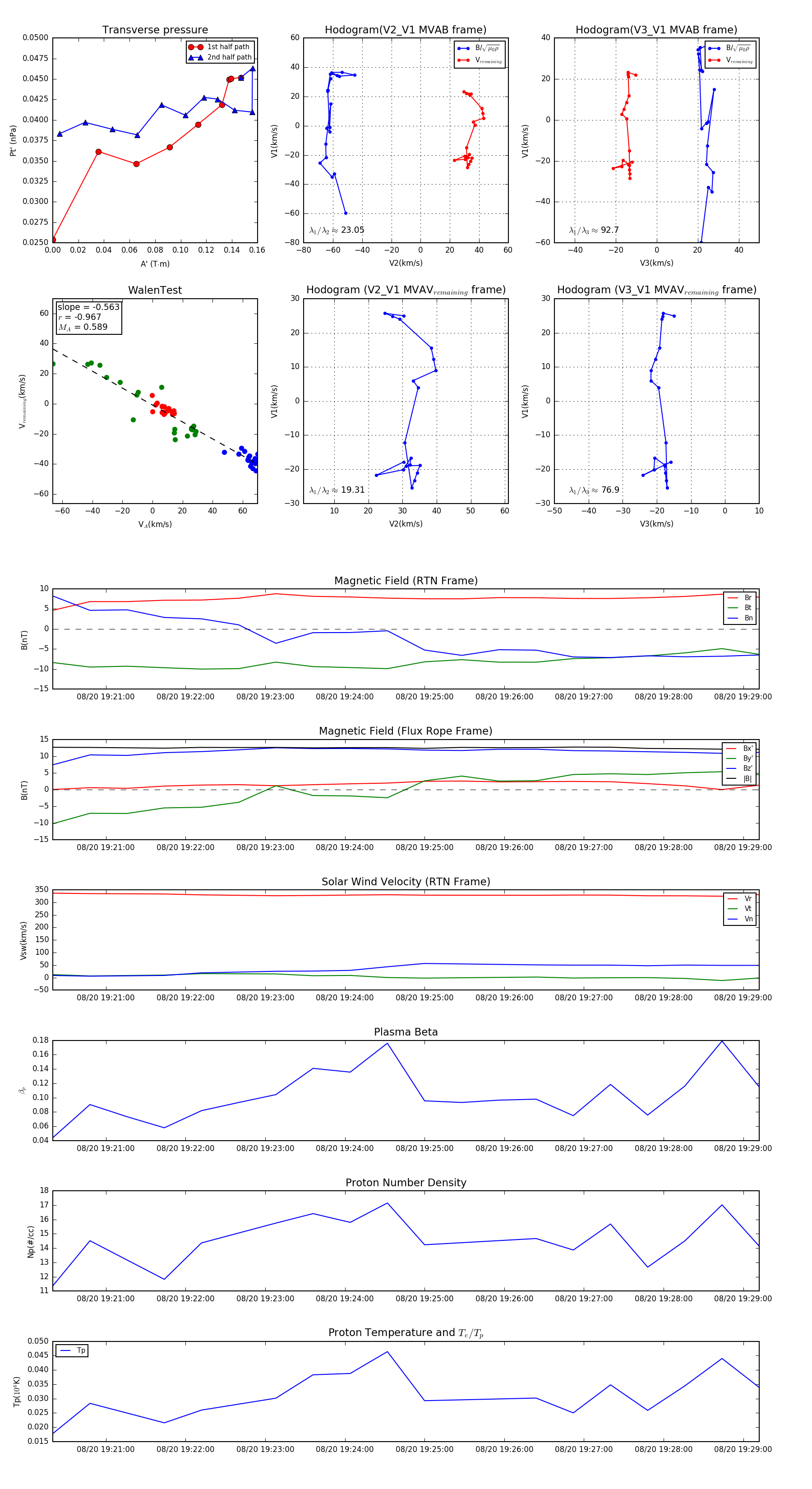
Flux Rope in 2024

Flux Rope Event 2024-08-20 19:20:20 ~ 2024-08-20 19:29:12 (533 seconds)


plot