HOME   LIST
‹–   –›

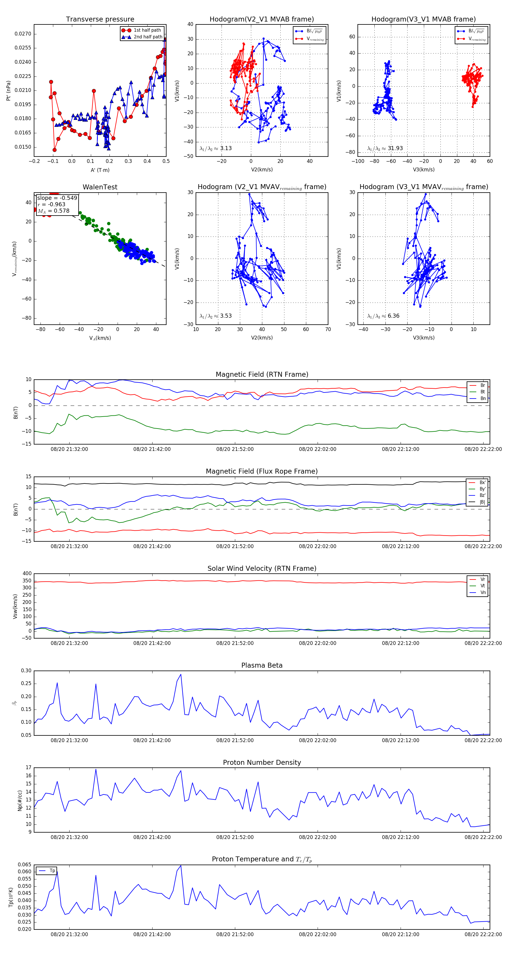
Flux Rope in 2024

Flux Rope Event 2024-08-20 21:27:44 ~ 2024-08-20 22:22:48 (3305 seconds)


plot