HOME   LIST
‹–   –›

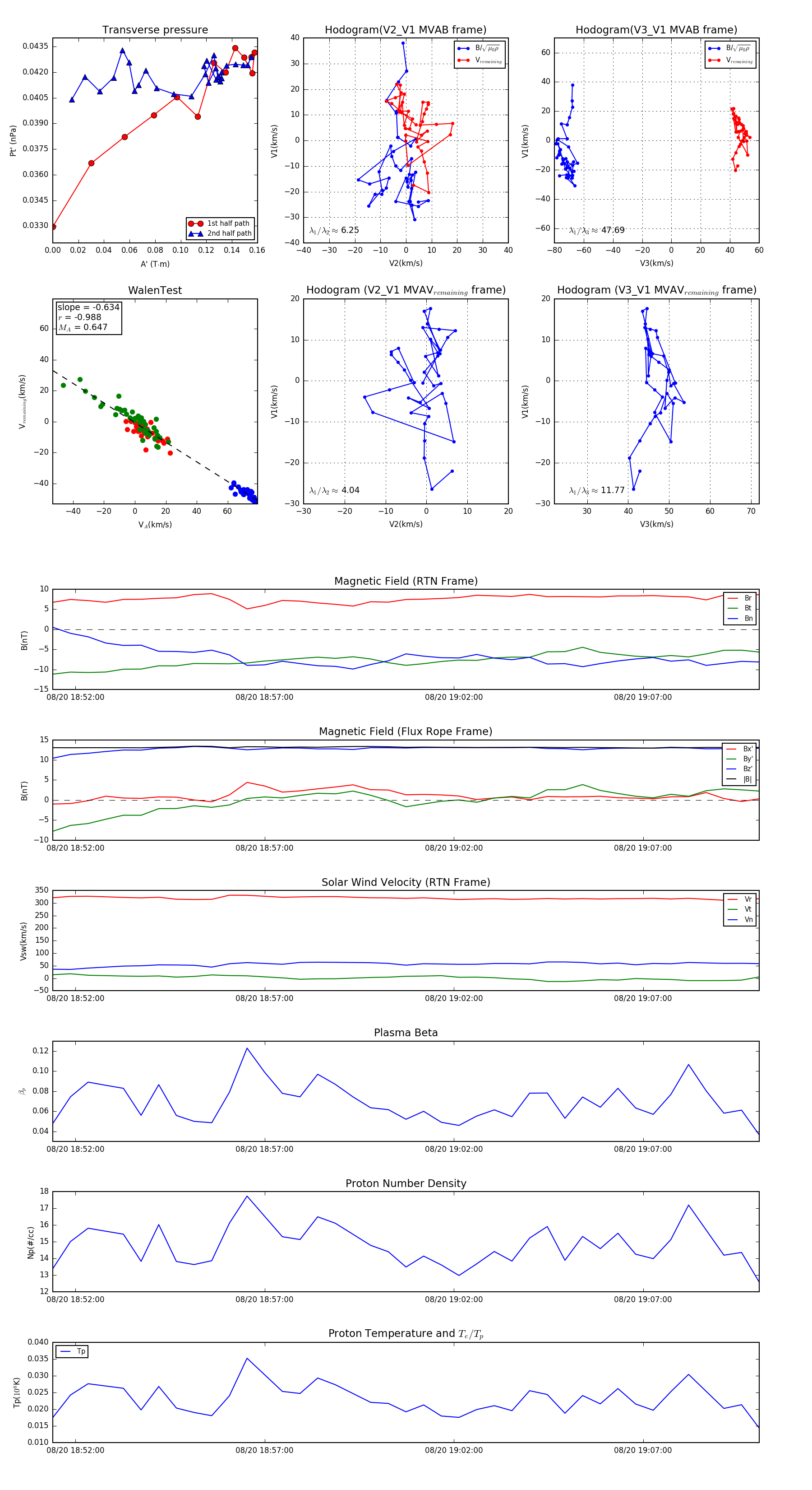
Flux Rope in 2024

Flux Rope Event 2024-08-20 18:51:24 ~ 2024-08-20 19:10:04 (1121 seconds)


plot