HOME   LIST
‹–   –›

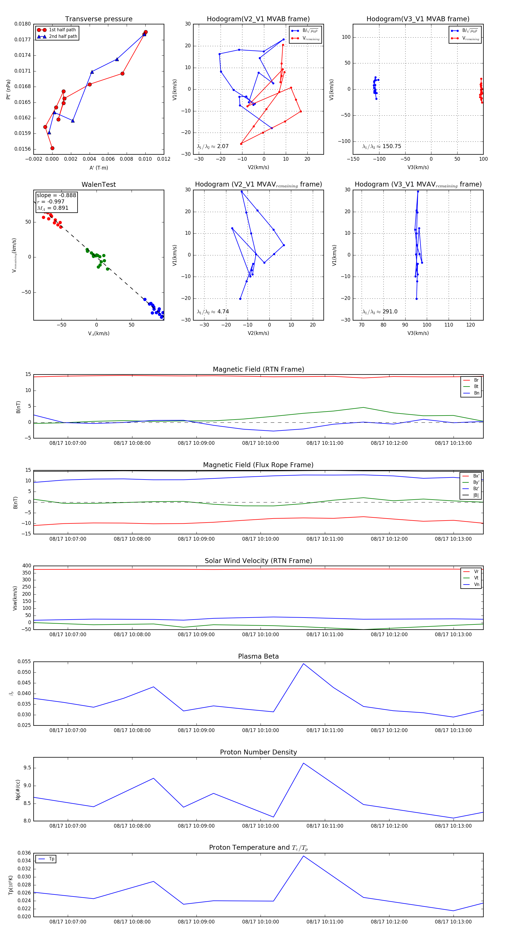
Flux Rope in 2024

Flux Rope Event 2024-08-17 10:06:28 ~ 2024-08-17 10:13:28 (421 seconds)


plot