HOME   LIST
‹–   –›

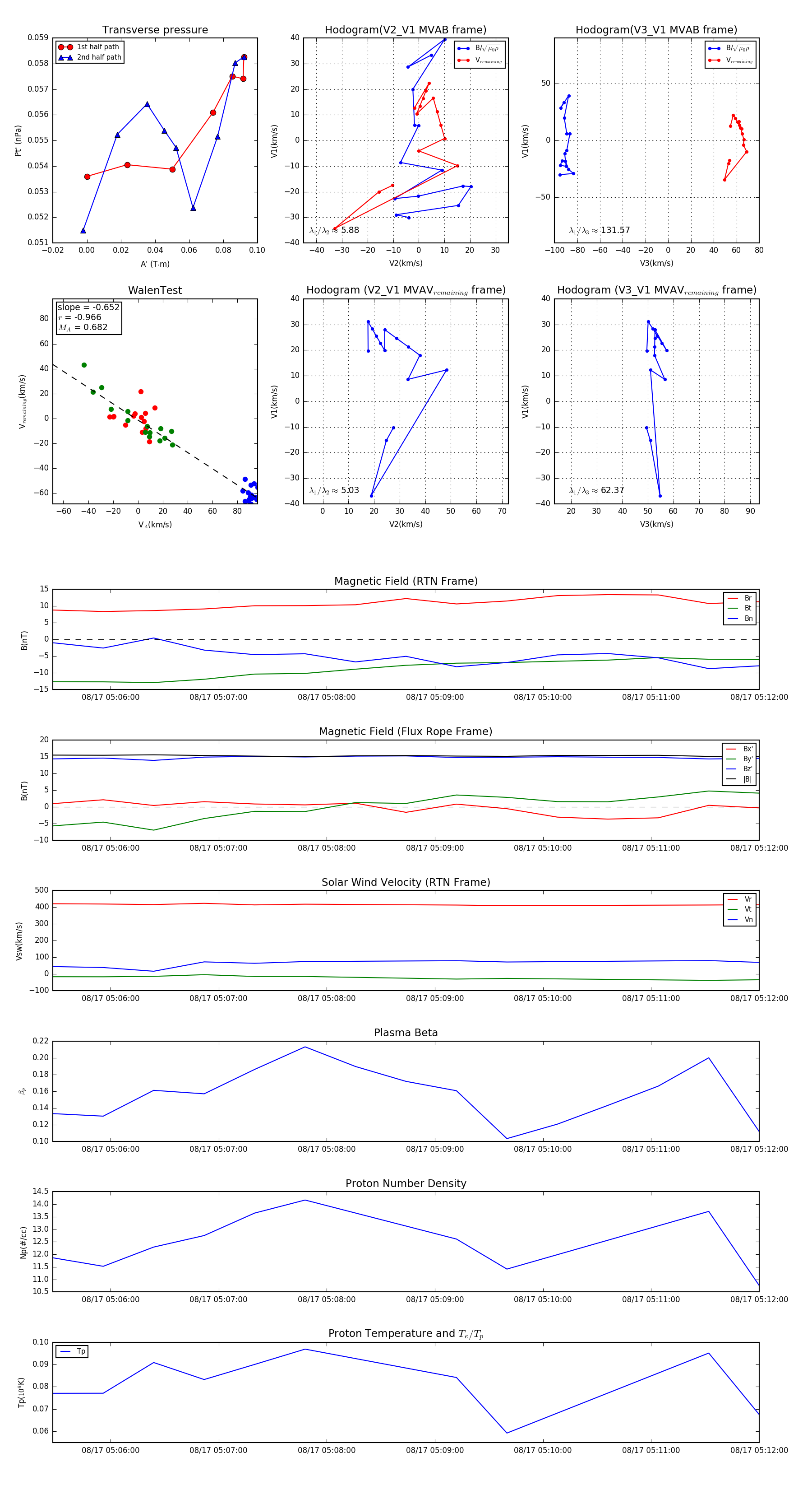
Flux Rope in 2024

Flux Rope Event 2024-08-17 05:05:28 ~ 2024-08-17 05:12:00 (393 seconds)


plot