HOME   LIST
‹–   –›

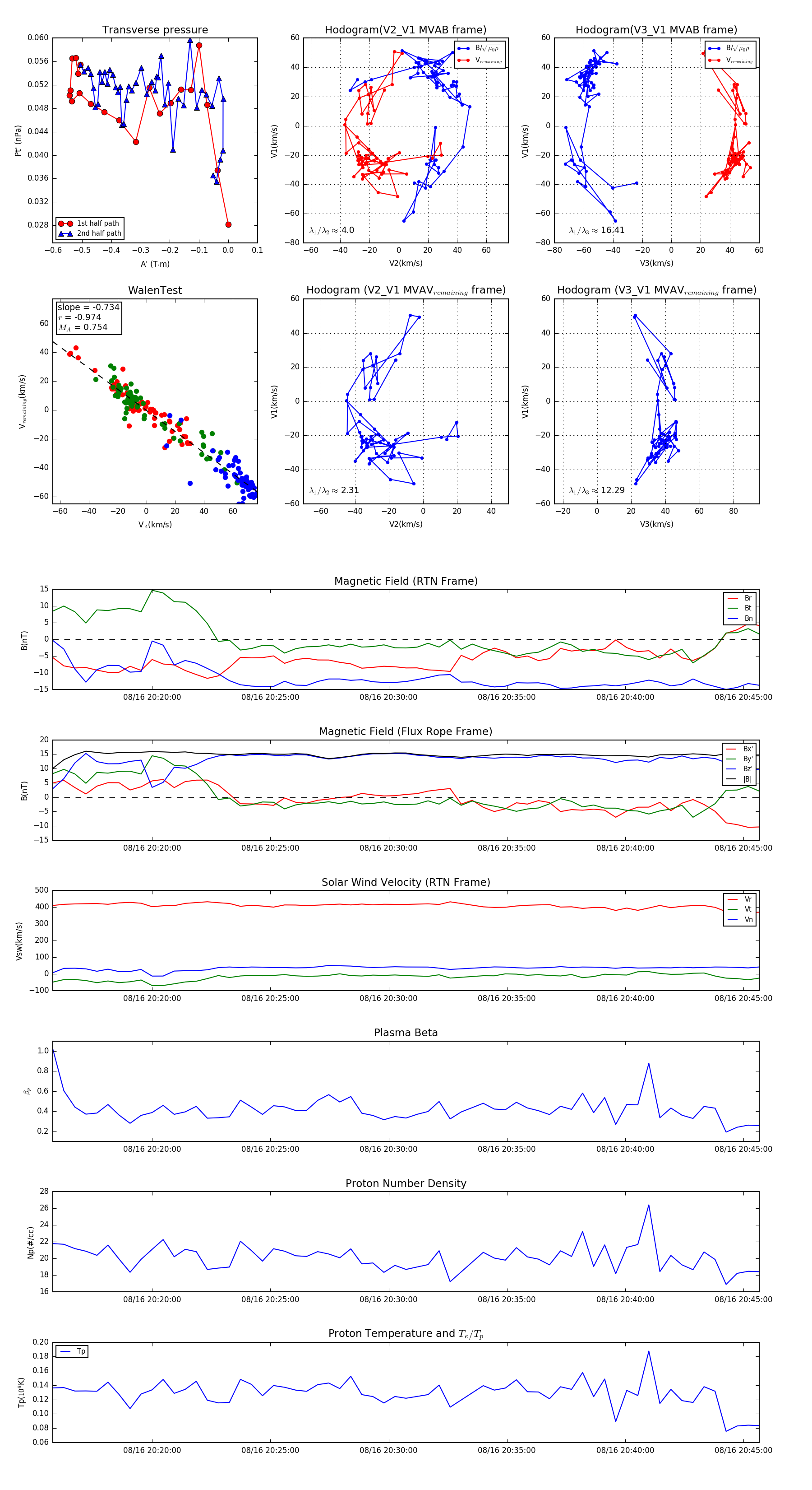
Flux Rope in 2024

Flux Rope Event 2024-08-16 20:15:48 ~ 2024-08-16 20:45:40 (1793 seconds)


plot