HOME   LIST
‹–   –›

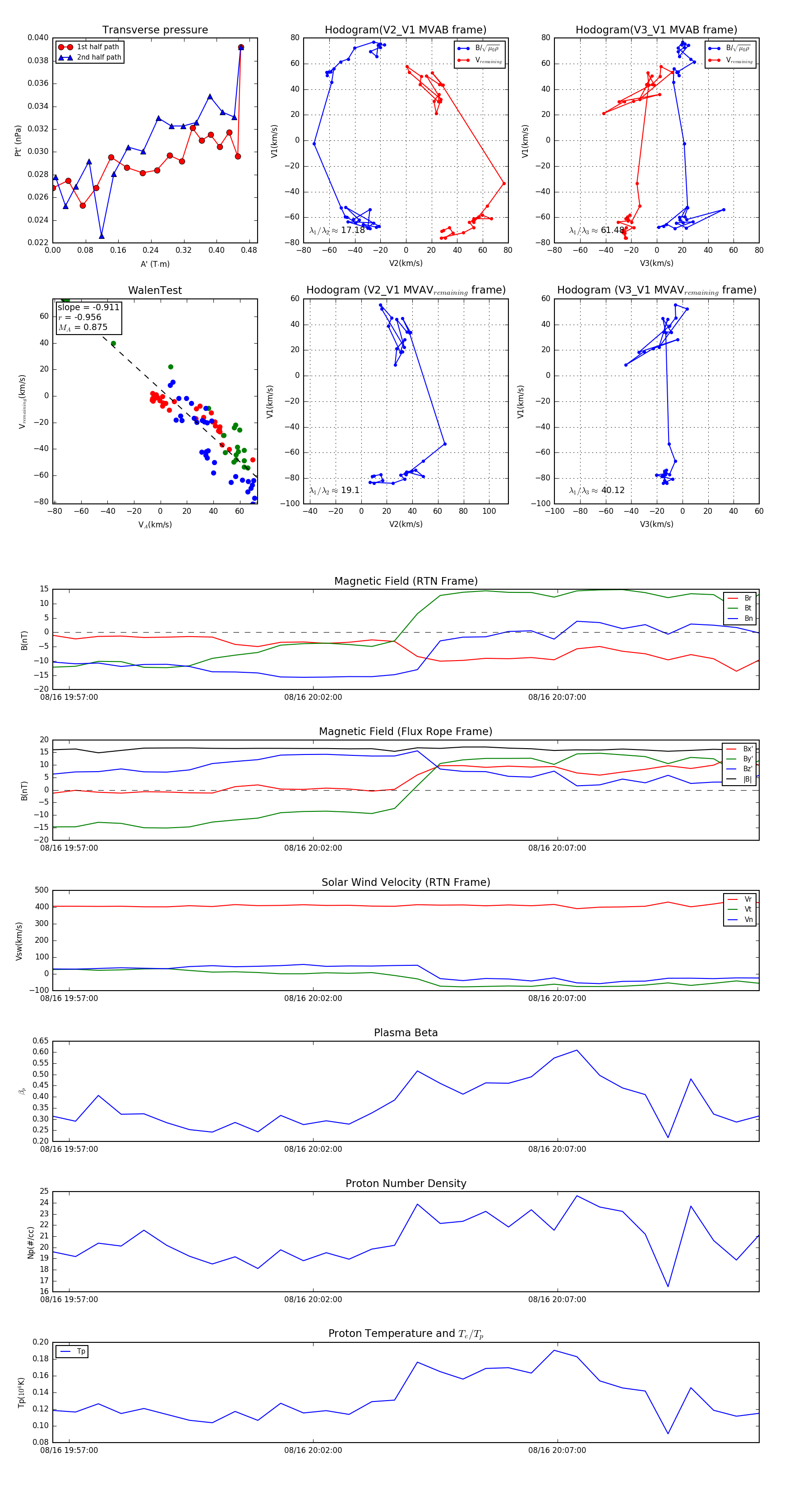
Flux Rope in 2024

Flux Rope Event 2024-08-16 19:56:40 ~ 2024-08-16 20:11:08 (869 seconds)


plot